• <tr id="ii00i"></tr>
  • <nav id="ii00i"><sup id="ii00i"></sup></nav>
  • <nav id="ii00i"></nav>
  • <tfoot id="ii00i"><noscript id="ii00i"></noscript></tfoot>
    <tfoot id="ii00i"><noscript id="ii00i"></noscript></tfoot>
  • <tfoot id="ii00i"><noscript id="ii00i"></noscript></tfoot>
    天天成人综合网,亚洲人妻资源网,欧美精品网,国产黑丝袜在线观看视频,蜜桃av一卡二卡三卡,激情综合图区,亚洲avav,亚洲av电影天堂网

    您好!歡迎光臨烜芯微科技品牌官網!

    深圳市烜芯微科技有限公司

    ShenZhen XuanXinWei Technoligy Co.,Ltd
    二極管、三極管、MOS管、橋堆

    全國服務熱線:18923864027

  • 熱門關鍵詞:
  • 橋堆
  • 場效應管
  • 三極管
  • 二極管
  • 電源自動切換,MOS管切換電路圖介紹
    • 發布時間:2025-07-10 19:34:11
    • 來源:
    • 閱讀次數:
    電源自動切換,MOS管切換電路圖介紹
    一、5V電源與電池切換電路
    在5V電源與電池共存的電路系統中,運用PMOS管構建備用電源(電池)切換的經典電路具有重要意義。以下是該電路的關鍵要點與工作原理:
    MOS管切換電路圖
    (一)關鍵要點
    PMOS管方向:在電路布局中,必須精準把控PMOS管的方向。其體二極管在電路導通過程中扮演關鍵角色,確保電流流向符合設計要求。
    體二極管功能:PMOS管的體二極管發揮著與常規二極管切換電路相類似的阻隔作用。當VUSB存在電壓輸出時,該體二極管可防止VUSB電壓直接傳導至電池端,有效保護電池免受不必要充電或放電的影響。
    適用范圍:當前設計主要針對VUSB電壓高于VBat的應用場景。一旦VBat減去VSO后的電壓高于VUSB且超出PMOS管的開啟電壓Vgsth,無論VUSB是否正常供電,Q1都將處于導通狀態,可能導致電路功能異常。
    (二)工作原理
    VUSB供電狀態:當VUSB有電時,PMOS管的截止特性得以體現。盡管存在體二極管電流流通路徑,但由于VUSB電壓高于Vbat,使得PMOS管的Vgs電壓低于開啟電壓Vgsth,體二極管處于截止狀態。此時,負載設備主要由VUSB提供電力支持,確保系統在外部電源接入時優先使用VUSB電源。
    電池供電狀態:一旦VUSB斷電,PMOS管的|Vgs|電壓超過Vgsth,PMOS管迅速導通,電路切換至電池供電模式,負載所需的電能由VBat提供,保障系統在失去外部電源后仍能穩定運行。
    二、MOS管經典電路一
    在傳統的電源切換電路中,常利用MOS管替代常規二極管,以優化電路性能。
    MOS管切換電路圖
    以下是該經典電路的工作原理及注意事項:
    (一)工作原理
    電源接入狀態:當Type-C口接入5V電源(規格為5V/2A)時,輸入的5V電壓首先經Q13的內置二極管傳輸至后級電路。此時,Q13的G極通過USB_GND(連接至Type-C接口的1腳)接地。借助Type-C接頭特性(1腳與12腳相連且接地),Q13得以導通,使得VOUT電壓穩定接近5V。與此同時,Q12的G極因獲得5V電壓而處于截止狀態。電池雖通過Q12內部二極管連接至后級電路,但受A點5V電壓的制約,電池并不參與實際供電,確保外部電源供電時電池處于待機狀態。
    電源拔出狀態:當Type-C電源插頭被拔出時,Q13的G極失去接地路徑而處于懸空狀態,導致Q13截止。相應地,Q12的G極電壓降至0V,Q12導通,VOUT電壓隨之切換至接近電池電壓的水平,實現電源與電池供電的無縫切換。
    (二)注意事項
    性能優勢:與傳統串聯二極管的電路架構相比,該電路顯著減少了能量損耗,提升了整體能效。
    切換操作要求:在從外部電源切換至電池供電時,必須確保電源插頭完全拔出。否則,Q12的源極將被拉至USB_GND電位,電池可能通過Q12的MOS體二極管向后級電路供電。這種情況下,Q12或無法正常導通,導致較大的壓降,影響系統穩定性和供電效率。
    適用條件:該電路設計主要適用于VUSB電壓高于VBAT的應用場景。
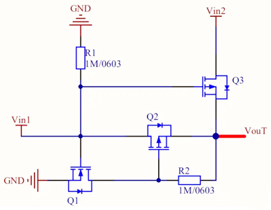
    三、MOS管經典電路二
    MOS管切換電路圖
    (一)工作原理
    雙電源供電狀態:當主電源Vin1和備用電源Vin2均處于正常供電狀態時,系統優先選用Vin1作為供電電源。此時,Q1導通,促使Q2的G極接地,進而使Q2導通。Q3的G極連接至Vin1,其S極電壓基本與Vin1相同(僅存在slight的壓降,通常為幾十毫伏),導致Q3截止,Vout由Vin1提供穩定的電力支持。
    主電源斷電狀態:若Vin1斷電,Q3的G極將通過弱下拉電阻連接至GND,觸發Q3導通。此時,Q1和Q2停止工作,系統切換至備用電源Vin2,Vout由Vin2提供電力,保障系統在主電源故障或斷開時仍能持續運行。
    (二)注意事項
    電路驗證與潛在問題:目前該電路尚未經過充分驗證,在實際應用中可能存在以下問題。當Vin1被移除時,備用電源Vin2通過Q3向VOUT供電。然而,由于適配器拔除瞬間,MOS管存在一定的放電延遲,Q2可能提前導通,導致VOUT電壓反饋至Vin1端。這將使電池電壓異常傳輸至原Vin1供電回路,造成Q1和Q2持續導通。此時,Q3的G極與S極之間的壓差極小(僅存在寄生二極管壓降),導致Q3無法正常導通,系統只能依賴Q3的體二極管工作。這種異常狀態不僅可能燒毀Q3,還對Vin1電源構成損壞風險。
    能源浪費問題:在Vin1正常供電時,電阻R1始終有電流流過,處于發熱狀態。這表明Vin1能源在此處被白白浪費,降低了系統整體能效,影響了電路的經濟性和長期運行成本。
    適用場景限制:該電路僅適用于Vin1電壓高于Vin2的應用場景。若Vin2電壓減去Q3的源極-漏極壓降后的電壓高于Vin1且超出Q3的開啟電壓Vgsth,Q3和Q2將同時導通,引發電源短路故障,嚴重威脅電路安全性和可靠性。
    〈烜芯微/XXW〉專業制造二極管,三極管,MOS管,橋堆等,20年,工廠直銷省20%,上萬家電路電器生產企業選用,專業的工程師幫您穩定好每一批產品,如果您有遇到什么需要幫助解決的,可以直接聯系下方的聯系號碼或加QQ/微信,由我們的銷售經理給您精準的報價以及產品介紹
    聯系號碼:18923864027(同微信)
     
    QQ:709211280

    相關閱讀