• <tr id="ii00i"></tr>
  • <nav id="ii00i"><sup id="ii00i"></sup></nav>
  • <nav id="ii00i"></nav>
  • <tfoot id="ii00i"><noscript id="ii00i"></noscript></tfoot>
    <tfoot id="ii00i"><noscript id="ii00i"></noscript></tfoot>
  • <tfoot id="ii00i"><noscript id="ii00i"></noscript></tfoot>
    天天成人综合网,亚洲人妻资源网,欧美精品网,国产黑丝袜在线观看视频,蜜桃av一卡二卡三卡,激情综合图区,亚洲avav,亚洲av电影天堂网

    您好!歡迎光臨烜芯微科技品牌官網!

    深圳市烜芯微科技有限公司

    ShenZhen XuanXinWei Technoligy Co.,Ltd
    二極管、三極管、MOS管、橋堆

    全國服務熱線:18923864027

  • 熱門關鍵詞:
  • 橋堆
  • 場效應管
  • 三極管
  • 二極管
  • pwm驅動h橋工作原理與電路圖介紹
    • 發布時間:2025-06-12 17:48:27
    • 來源:
    • 閱讀次數:
    pwm驅動h橋工作原理與電路圖介紹
    PWM驅動H橋工作原理精解
    在現代電機控制領域,PWM(脈寬調制)技術與H橋電路的結合應用極為廣泛。以下是關于PWM驅動H橋工作原理的詳細解析,內容嚴謹專業,適用于官網發布。
    一、PWM控制與H橋電路概述
    PWM信號經微控制器輸出,通過驅動電路放大后,精準控制H橋電路中的功率管開關狀態,實現對電機轉速和方向的高效調節。H橋電路由四個開關元件(常見為MOS管或晶體管)構成,分為兩組,分別掌控電機正轉與反轉。一組導通時,另一組切斷,以此切換電機轉動方向。
    二、PWM信號特性及其作用機制
    PWM信號為數字信號,由高、低電平組成,其占空比(高電平持續時間與周期之比)決定了輸出電壓大小。在H橋電路中,PWM信號連接至兩個輸入端,控制開關通斷。調整占空比,可改變電機兩端平均電壓,實現對電機轉速的精準控制。高電平時間越長,電機平均電壓越高,轉速隨之提升;低電平時,相應開關斷開,電機減速或停止。
    三、H橋電路結構與功能細節
    H橋電路因其形狀類似字母H而得名,四個開關組成H的四條垂直腿,電機位于橫杠位置。這四個開關通常為兩個MOSFET和兩個二極管,或四個三極管。通過控制這四個開關的通斷,可調節電機電流的大小與方向。占空比較小時,開關器件低頻工作,電流變化緩慢;占空比較大時,器件高頻工作,電流變化急劇。在H橋PWM驅動電路中,電流波形近似方波。高電平時,電流經一個MOSFET和一個二極管流入電機;低電平時,電流經另一個MOSFET和二極管流出電機。
    pwm驅動h橋工作原理
    四、PWM信號對電機轉速和扭矩的控制原理
    調節PWM信號占空比,可精確控制電機電流波形的大小和方向,進而實現對電機轉速和扭矩的精準控制。占空比較小,電流波形峰值較小,電機轉速較慢;占空比較大,峰值較大,轉速加快。H橋電路允許通過改變PWM信號頻率來調節電流波形變化速度,使其在不同負載和工作環境下更具靈活性。
    五、實際應用中的驅動電路設計要點
    (一)單片機與驅動芯片的協同應用
    單片機雖能輸出直流信號,但驅動能力有限,通常作為驅動信號源,通過驅動芯片控制大功率管(如MOS管),產生大電流驅動電機。占空比大小經驅動芯片調節,控制加在電機上的平均電壓,實現轉速調節。
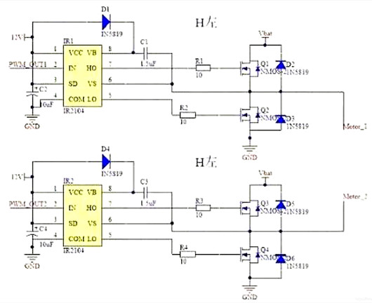
    (二)H橋驅動電路構建與驅動芯片選型
    電機驅動常采用N溝道MOSFET構建H橋驅動電路。H橋是典型直流電機控制電路,要使電機運轉,需使對角線開關導通,通過電流方向變化控制電機正反轉。實際驅動電路中,常用硬件電路控制開關。電機驅動板主要采用兩種驅動芯片:全橋驅動HIP4082和半橋驅動IR2104。半橋電路由兩個MOS管組成,全橋電路由四個MOS管組成。IR2104半橋驅動芯片可驅動高端和低端兩個N溝道MOSFET,提供較大柵極驅動電流,具備硬件死區、防同臂導通功能。兩片IR2104可組成完整直流電機H橋驅動電路,其成本低、功能完善,雖輸出功率較HIP4082低,但應用廣泛。
    pwm驅動h橋工作原理
    (三)隔離措施的重要性
    驅動電路可能產生較大回灌電流,為避免影響單片機,建議采用隔離芯片隔離。隔離芯片如2801等,常作控制總線驅動器,可提升驅動能力,滿足條件后實現數據單向傳輸,確保單片機信號能驅動芯片,反之則不能,有效保護單片機。
    〈烜芯微/XXW〉專業制造二極管,三極管,MOS管,橋堆等,20年,工廠直銷省20%,上萬家電路電器生產企業選用,專業的工程師幫您穩定好每一批產品,如果您有遇到什么需要幫助解決的,可以直接聯系下方的聯系號碼或加QQ/微信,由我們的銷售經理給您精準的報價以及產品介紹
    聯系號碼:18923864027(同微信)
     
    QQ:709211280

    相關閱讀