• <tr id="ii00i"></tr>
  • <nav id="ii00i"><sup id="ii00i"></sup></nav>
  • <nav id="ii00i"></nav>
  • <tfoot id="ii00i"><noscript id="ii00i"></noscript></tfoot>
    <tfoot id="ii00i"><noscript id="ii00i"></noscript></tfoot>
  • <tfoot id="ii00i"><noscript id="ii00i"></noscript></tfoot>
    天天成人综合网,亚洲人妻资源网,欧美精品网,国产黑丝袜在线观看视频,蜜桃av一卡二卡三卡,激情综合图区,亚洲avav,亚洲av电影天堂网

    您好!歡迎光臨烜芯微科技品牌官網!

    深圳市烜芯微科技有限公司

    ShenZhen XuanXinWei Technoligy Co.,Ltd
    二極管、三極管、MOS管、橋堆

    全國服務熱線:18923864027

  • 熱門關鍵詞:
  • 橋堆
  • 場效應管
  • 三極管
  • 二極管
  • 單片機驅動mos管電路原理與電路圖介紹
    • 發布時間:2025-06-12 16:29:07
    • 來源:
    • 閱讀次數:
    單片機驅動mos管電路原理與電路圖介紹
    單片機驅動MOS管電路設計精要
    在電子工程領域,單片機驅動MOS管是一項常見且關鍵的技術環節。以下將深入探討單片機與MOS管的驅動關系、原理以及電路設計要點,旨在為工程技術人員提供專業、嚴謹的參考。
    一、單片機驅動MOS管的基本考量
    通常,單片機按工作電壓可分為5V單片機與3V單片機。其IO口輸出的高電平雖接近電源電壓,但會略低于電源電壓。三極管作為電流驅動型元件,對驅動電壓要求不高,容易飽和導通。然而,MOS管的導通電壓因型號參數而異,多數情況下,單片機IO輸出電壓難以滿足MOS管的導通條件,尤其是其飽和導通條件。
    單片機驅動MOS管
    二、單片機無法直接驅動MOS管的原因剖析
    單片機不能直接驅動MOS管的核心癥結在于驅動能力不足。具體而言,單片機IO輸出電壓要么無法使MOS管達到導通的閾值電壓,要么無法滿足其飽和導通所需的電壓,這將導致MOS管出現不完全導通現象。此時,MOS管內阻會增大,可能引發過熱問題,影響電路的穩定性和可靠性,嚴重時甚至可能損壞MOS管。
    三、單片機驅動MOS管的電路原理闡述
    鑒于單片機直接驅動MOS管的局限性,采用三極管作為前級驅動成為一種常規且有效的解決方案。電源電壓驅動MOS管開啟,對于一些開啟電壓較高的MOS管,還可進一步提高驅動電壓至12V、15V等,而不局限于單片機的5V供電。
    單片機驅動MOS管的電路原理是:單片機I/O口輸出的低電平或高電平信號經限流電阻傳輸至三極管基極,三極管對電流進行放大后,驅動MOS管柵極,進而精準控制MOS管的開關狀態。如此,通過三極管這一中間級,有效提升了驅動電壓,確保MOS管能夠正常、穩定地工作,避免因驅動不足導致的各類問題。
    四、單片機驅動MOS管的電路設計構成
    單片機驅動MOS管的電路設計主要涵蓋以下幾個關鍵部分:
    (一)三極管驅動部分
    單片機I/O口輸出的低電平或高電平信號,通過合理選型的限流電阻連接到三極管的基極。三極管憑借其電流放大功能,為MOS管柵極提供足夠的驅動電流,實現對MOS管開關的有效控制。
    (二)MOS管部分
    MOS管的柵極接收經三極管放大后的電流,從而確保MOS管能夠順利進入飽和狀態。當MOS管飽和導通時,其源極和漏極之間的電阻顯著降低,實現導通;反之,當柵極驅動信號消失或不足時,MOS管截止,源極和漏極之間相當于斷開,實現關閉。
    五、單片機驅動MOS管的電路應用與設計要點
    (一)小負載驅動場合
    對于繼電器等小負載,若使用51單片機等引腳驅動能力尚可的單片機,可嘗試直接利用其引腳驅動MOS管。但需注意,針對電感類負載,務必添加保護二極管以及吸收緩沖電路,以防止感應回路產生的高壓對MOS管造成損害。同時,基于驅動穩定性和效率的考量,建議優先選用N溝道MOS管。
    單片機驅動MOS管
    (二)大功率驅動場合
    當驅動功率較大時,電路設計必須著重考慮電氣隔離、過流超壓保護以及溫度保護等關鍵措施。此時,不僅要實現控制信號(例如PWM信號)的隔離傳送,還需向驅動級(MOS管的推動電路)提供穩定的電能。
    以下是兩種典型電路設計示例:
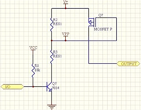
    低頻應用電路(一般低于2KHz):
    單片機驅動MOS管
    其中,R1取值為10KΩ。R2、R3的阻值大小由V+決定,V+越高,R2、R3的阻值相應增大,如此既能保證電阻及三極管的功耗在允許范圍之內,又能確保R2和R3的分壓VPP=V+減10V,同時需嚴格限制V+不大于40V,以保障電路各元件的安全運行。
    高頻大功率應用電路(可達100KHz):
    單片機驅動MOS管
    此電路在基礎設計上增加了推挽級,可并聯多個MOSFET-P管以滿足大功率需求。R2、R3的選值條件與前述低頻電路一致。電路中添加的6P小電容作為發射結結電容補償電容,能夠有效改善三極管的高速開關特性,提升電路在高頻條件下的性能表現。
    (三)MOSFET柵極電容的處理
    MOSFET的柵極電容相對較大,在實際應用中應將其視為容抗負載。這就意味著在電路設計和分析過程中,要充分考慮其容抗特性對驅動信號傳輸、開關速度以及電路動態性能的影響,合理設計驅動電路參數,以確保MOSFET的可靠驅動和電路的整體性能。
    〈烜芯微/XXW〉專業制造二極管,三極管,MOS管,橋堆等,20年,工廠直銷省20%,上萬家電路電器生產企業選用,專業的工程師幫您穩定好每一批產品,如果您有遇到什么需要幫助解決的,可以直接聯系下方的聯系號碼或加QQ/微信,由我們的銷售經理給您精準的報價以及產品介紹
    聯系號碼:18923864027(同微信)
     
    QQ:709211280

    相關閱讀