• <tr id="ii00i"></tr>
  • <nav id="ii00i"><sup id="ii00i"></sup></nav>
  • <nav id="ii00i"></nav>
  • <tfoot id="ii00i"><noscript id="ii00i"></noscript></tfoot>
    <tfoot id="ii00i"><noscript id="ii00i"></noscript></tfoot>
  • <tfoot id="ii00i"><noscript id="ii00i"></noscript></tfoot>
    天天成人综合网,亚洲人妻资源网,欧美精品网,国产黑丝袜在线观看视频,蜜桃av一卡二卡三卡,激情综合图区,亚洲avav,亚洲av电影天堂网

    您好!歡迎光臨烜芯微科技品牌官網!

    深圳市烜芯微科技有限公司

    ShenZhen XuanXinWei Technoligy Co.,Ltd
    二極管、三極管、MOS管、橋堆

    全國服務熱線:18923864027

  • 熱門關鍵詞:
  • 橋堆
  • 場效應管
  • 三極管
  • 二極管
  • 電子負載原理介紹,直流電子負載電路原理圖解
    • 發布時間:2025-05-20 18:50:28
    • 來源:
    • 閱讀次數:
    電子負載原理介紹,直流電子負載電路原理圖解
    直流電子負載原理與應用解析
    一、電源與負載的基礎認知
    電源,涵蓋 AC/DC 電源及電池,其核心要義在于為用電裝置供應電能。與之相連并接納電能的組件,統稱為負載。直流電子負載,作為一類關鍵的測試設備,在直流電源的調試檢測中扮演著舉足輕重的角色。
    二、直流電子負載的構成與功能
    直流電子負載運作時,靠調控內部功率 MOSFET 或晶體管的導通量,依循功率管的耗散功率來消納電能。其卓越之處在于,能精準檢測電源電壓、細致調節負載電流,且具備模擬負載短路、高速動態拉載等功能,這些特性使其成為直流電源測試環節中不可或缺的利器,廣泛適用于電池、太陽能電池板、LED 驅動器、DC-DC 轉換器以及燃料電池等眾多直流電源的測試場景。
    三、直流電子負載的工作模式詳解
    (一)恒流(CC)模式
    將電子負載設定于恒流模式,核心表現為無論電壓如何波動,電流值始終保持恒定。需著重注意,此模式下電壓不可進行編程設定。一旦 DUT 施加的電壓超出規定電流范圍所容許的電壓值,電子負載的過壓保護機制即刻啟動,致使跳閘并切斷輸入。
    在電流值設定方面,可在高量程與低量程的范圍內予以編程。若所設量程值處于量程重疊區間,負載將默認選取低量程。倘若電流配置逾越低量程范疇,負載則自動校準輸入至低量程內的峰值。常見的恒流電路如圖所示,
    直流電子負載電路
    憑借該電路可便捷獲取高精準度的電流值。其中,R3 承擔取樣電阻的角色,VREF 為給定信號源。當賦予 VREF 信號時,若 R3 上的電壓低于 VREF,即 VOP07 的 - IN 小于 + IN,OP07 增大輸出功率,提升 MOS 導通程度,相應地,流經 R3 的電流也隨之增大。反之,若 R3 上的電壓高于 VREF,即 - IN 超過 + IN,OP07 減少輸出,MOS 導通程度降低,流經 R3 的電流亦相應減小。借此,電路得以始終保持恒定的電流供應,達成恒流工作的目標。
    (二)恒壓(CV)模式
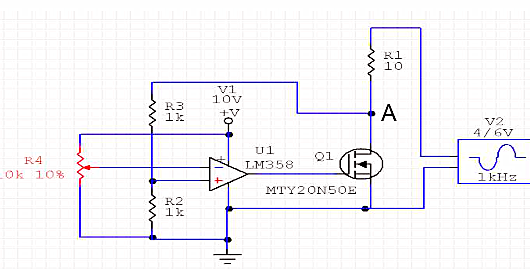
    電子負載處于恒壓模式時,負載模塊旨在消耗足額電流,以掌控電源電壓,使其契合程序預設的數值。CV(恒壓)操作設立了電流限制。當負載電流處于電流限制所框定的區間內,輸出電壓方能維系程序所設定的狀態。
    然而,當輸出電流觸及電流極限時,設備將不再延續恒壓模式,輸出電壓亦不再恒定。此時,電子負載轉而調節輸出電流,使其契合電流限制設定。若電壓持續攀升,直至逾越規定電流范圍所允許可電壓或最大功率閾值,過壓保護機制將激活,觸發跳閘并關停輸入。恒壓電子負載電路圖如圖所示。MOS 管上的電壓經 R2 和 R3 分壓處理后輸入運放 + IN,與給定值展開對比。A 點電壓的波動會引發 R2 上的電壓變動,經 LM358 運放作用后,影響 Q1 的導通程度,進而約束 A 點電壓波動,確保 A 點恒壓狀態。
    直流電子負載電路
    (三)恒阻(CR)模式
    電子負載處于恒阻模式時,模塊所消耗電流與電壓呈正比關系。電阻可在三個重疊電阻范圍(高、中、低)內予以編程設定。負載將擇取與編程電阻值相匹配的范圍。若電阻值落入范圍重疊區間,負載將優先選取分辨率最優的范圍。一旦當前輸入設定超越所選量程,負載將自動校準輸入設置,調整至新選量程內最切近的可用值。電路中,A 和 B 兩點的電壓經 R4 施加于 LM358 的 + IN 腳,從而掌控 R1 上的電壓,進而在 R1 中形成對應電流。AB 兩點電壓與電路中電流的比值,即構成 AB 兩點的等效電阻。當 AB 兩點電壓發生變動時,R1 上的電壓隨之調整,流經 R1 的電流亦相應改變,借此保障電路的恒阻屬性。
    直流電子負載電路
    (四)恒功率(CP)模式
    電子負載處于恒功率模式時,負載模塊依據程序預設的恒功率數值,動態調整被測設備的功耗。借助測量輸入電壓與電流,進而調控輸入功率,并依據 AD 轉換器的測試數據流實時校準輸入功率。當下,多數電子負載采用恒流電路來兌現恒功率功能。其原理是 MCU 采樣輸入電壓后,依循設定功率值核算輸出電流。當然,亦可借助硬件手段達成,圖示為經硬件實現恒功率的方塊圖。
    直流電子負載電路
    〈烜芯微/XXW〉專業制造二極管,三極管,MOS管,橋堆等,20年,工廠直銷省20%,上萬家電路電器生產企業選用,專業的工程師幫您穩定好每一批產品,如果您有遇到什么需要幫助解決的,可以直接聯系下方的聯系號碼或加QQ/微信,由我們的銷售經理給您精準的報價以及產品介紹
     
    聯系號碼:18923864027(同微信)
     
    QQ:709211280
    相關閱讀