• <tr id="ii00i"></tr>
  • <nav id="ii00i"><sup id="ii00i"></sup></nav>
  • <nav id="ii00i"></nav>
  • <tfoot id="ii00i"><noscript id="ii00i"></noscript></tfoot>
    <tfoot id="ii00i"><noscript id="ii00i"></noscript></tfoot>
  • <tfoot id="ii00i"><noscript id="ii00i"></noscript></tfoot>
    天天成人综合网,亚洲人妻资源网,欧美精品网,国产黑丝袜在线观看视频,蜜桃av一卡二卡三卡,激情综合图区,亚洲avav,亚洲av电影天堂网

    您好!歡迎光臨烜芯微科技品牌官網!

    深圳市烜芯微科技有限公司

    ShenZhen XuanXinWei Technoligy Co.,Ltd
    二極管、三極管、MOS管、橋堆

    全國服務熱線:18923864027

  • 熱門關鍵詞:
  • 橋堆
  • 場效應管
  • 三極管
  • 二極管
  • 傳輸門符號,工作原理,作用與傳輸門電路圖介紹
    • 發布時間:2025-05-17 15:26:52
    • 來源:
    • 閱讀次數:
    傳輸門符號,工作原理,作用與傳輸門電路圖介紹
    一、架構總覽
    CMOS傳輸門,作為一種高效的模擬開關,用于傳輸模擬信號,由一個PMOS和一個NMOS管并聯構成。其獨特的構造使其在電子電路中扮演著關鍵角色。
    二、工作原理詳解
    (一)基本構造與偏置
    TP和TN是結構對稱的器件,漏極和源極可互換。假設開啟電壓|VT|為2V,輸入模擬信號范圍在-5V到+5V之間。為確保襯底與漏源極間的PN結任何時候都不正偏,TP的襯底接+5V,TN的襯底接-5V。兩管柵極由互補信號電壓(+5V和-5V)控制,分別標記為C和!C。
    (二)工作狀態分析
    斷開狀態 :當C端接低電壓-5V時,TN柵壓為-5V,無論vI在-5V到+5V范圍內取何值,TN均不導通。同時,TP柵壓為+5V,TP也不導通。此時,開關斷開。
    導通狀態 :當C端接高電壓+5V時,TN柵壓為+5V,若vI在-5V到+3V范圍內,TN導通。同時,TP柵壓為-5V,當vI在-3V到+5V范圍內,TP導通。進一步分析表明:
    當vI < +3V時,僅TN導通。
    當vI > -3V時,僅TP導通。
    當vI在-3V到+3V之間時,TN和TP均導通。
    此時,一管導通程度越深,另一管導通程度相應減小。由于兩管并聯,開關導通電阻近似為常數,這是CMOS傳輸門的優勢。正常工作時,模擬開關導通電阻約為數百歐,與輸入阻抗為兆歐級的運放串接時,可忽略不計。
    三、電路圖及雙向特性
    傳輸門符號,工作原理,作用,傳輸門電路圖
    傳輸門符號,工作原理,作用,傳輸門電路圖
    傳輸門或模擬開關是一種電子元件,由pMOS和nMOS晶體管組成,控制柵極以互補方式偏置,使兩個晶體管要么同時打開,要么同時關閉。
    當節點A為邏輯1時,互補邏輯0施加于節點/A,允許兩個晶體管在IN到OUT之間傳導信號。當節點/A為邏輯0時,互補邏輯1施加到節點A,關閉兩個晶體管,在IN和OUT節點上形成高阻抗條件。
    原理圖中的IN和OUT標簽是任意的,因為反轉后電路仍能正常工作,這種設計提供了真正的雙向連接,不會降低輸入信號。
    四、用途與應用
    傳輸門通常用作邏輯電路的構建模塊,例如D鎖存器或D觸發器。作為獨立電路,傳輸門可以在熱插入或拔出期間將一個或多個組件與實時信號隔離。在安全應用中,它們可以有選擇地阻止關鍵信號或數據傳輸。
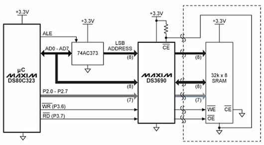
    例如,在圖3中,傳輸門用于隔離微處理器和存儲器組件之間的I/O總線,以防存儲器被移除。SRAM安裝在可移動存儲卡上,DS3690傳輸門用于隔離通過連接器路由的各種信號。SRAM的接地連接通過連接器反饋,以下拉DS3690芯片使能(/CE)引腳,在安裝存儲卡時啟用傳輸門。
    傳輸門符號,工作原理,作用,傳輸門電路圖
    CMOS傳輸門憑借其獨特的架構和工作原理,在電子電路中發揮著重要作用,其應用范圍廣泛,為電路設計提供了靈活性和高效性。
    〈烜芯微/XXW〉專業制造二極管,三極管,MOS管,橋堆等,20年,工廠直銷省20%,上萬家電路電器生產企業選用,專業的工程師幫您穩定好每一批產品,如果您有遇到什么需要幫助解決的,可以直接聯系下方的聯系號碼或加QQ/微信,由我們的銷售經理給您精準的報價以及產品介紹
     
    聯系號碼:18923864027(同微信)
     
    QQ:709211280

    相關閱讀