上篇文章分析了基于 GND 端串入 NMOS 管的防反接電路,本文則對 VCC 端串入 PMOS 管的防反接電路進行分析。相比于以往的防反接電路,MOS 管類型的防反接保護電路,具有低功耗和壓降小的優點。
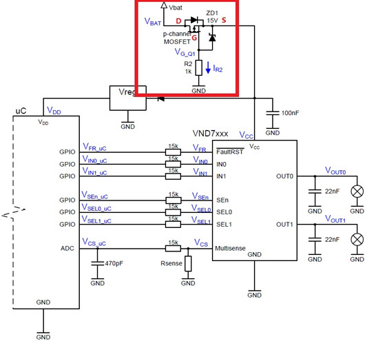
原理圖

原理分析
分析方法同上篇文章“GND 端串入 NMOS 管的防反接電路”,只不過需要注意 PMOS 管 VGS<0 時,MOS 管開啟。
器件分析
分析方法同上篇文章“GND 端串入 NMOS 管的防反接電路”,這里 R2 取 1K。
需要注意:
(1)由于 VBAT 端要提供負載的工作電流,因此,要求 PMOS 管的導通內阻比 NMOS 管要更小。一般來說,導通內阻越小,其 Gate 端的結電容就越大,所以 PMOS 管的開關速度就會越慢,因此,要綜合考慮。
〈烜芯微/XXW〉專業制造二極管,三極管,MOS管,橋堆等,20年,工廠直銷省20%,上萬家電路電器生產企業選用,專業的工程師幫您穩定好每一批產品,如果您有遇到什么需要幫助解決的,可以直接聯系下方的聯系號碼或加QQ/微信,由我們的銷售經理給您精準的報價以及產品介紹
聯系號碼:18923864027(同微信)
QQ:709211280

