• <tr id="ii00i"></tr>
  • <nav id="ii00i"><sup id="ii00i"></sup></nav>
  • <nav id="ii00i"></nav>
  • <tfoot id="ii00i"><noscript id="ii00i"></noscript></tfoot>
    <tfoot id="ii00i"><noscript id="ii00i"></noscript></tfoot>
  • <tfoot id="ii00i"><noscript id="ii00i"></noscript></tfoot>
    天天成人综合网,亚洲人妻资源网,欧美精品网,国产黑丝袜在线观看视频,蜜桃av一卡二卡三卡,激情综合图区,亚洲avav,亚洲av电影天堂网

    您好!歡迎光臨烜芯微科技品牌官網!

    深圳市烜芯微科技有限公司

    ShenZhen XuanXinWei Technoligy Co.,Ltd
    二極管、三極管、MOS管、橋堆

    全國服務熱線:18923864027

  • 熱門關鍵詞:
  • 橋堆
  • 場效應管
  • 三極管
  • 二極管
  • NMOS管串入GND管腳的防反接保護電路介紹
    • 發布時間:2023-07-13 17:06:49
    • 來源:
    • 閱讀次數:
    NMOS管串入GND管腳的防反接保護電路介紹
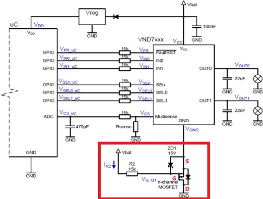
    本文分析基于MOS管的防反接電路,如NMOS管串入GND管腳的防反接電路。相比于以往的防反接電路,MOS管類型的防反接保護電路,具有低功耗和壓降小的優點。
    原理圖
    NMOS GND 防反接
    根據上圖可以看出,MOS管類型的防反接保護電路略微復雜。
    原理分析
    (1)正常工作時
    NMOS管的Gate端經R2電阻接VBAT,Source端接芯片GND,Drain端接電源GND。所以,正確上電時,NMOS管的體二極管正向導通,Source端電壓為0.2V左右,NMOS管導通。
    (2)電源反接時
    NMOS管不再導通,即保護了HSD。
    器件分析
    (1)Zener二極管
    當供電電壓大于VGS時,Zener二極管可以很好的保護NMOS管,所以選擇的Zener二極管閾值應小于VGS;
    另外,當Zener二極管的閾值過小時,供電電壓大于Zener二極管的閾值,則流經R2和Zener二極管的電流會很大,NMOS管上的電壓就變小,存在不能打開NMOS管的風險。因此,選取Zener二極管時,需要注意這兩點。
    (2)電阻R2
    正常工作時,電阻R2的作用有兩個:
    (a)當供電電壓大于Zener二極管的閾值時,限制通過Zener二極管的電流;
    (b)R2和NMOS管的Gate端電容組合會影響NMOS管的充放電速度,也就是會影響NMOS管的開關速度。因此,一般取15K。
    (3)電容C(可選)
    對于脈沖標準ISO7637-2-2004(E)脈沖1測試IV來說,如果需要兼容該標準,則不用放置電容C;否則,應在Zener二極管兩端并聯電容C,且R2C的時間應大于2ms(ISO7637-2-2004(E)脈沖1測試IV)。
    需要注意的地方:
    (1)NMOS管的保護電路同其他GND端保護電路相同,即電源反接時,負載仍可以工作的(經過HSD的功率MOS管體二極管),因此,需要注意此種情況下芯片發熱的問題。
    (2)NMOS管上的壓降,其壓降為RDS(ON)xISON。因此,為了進一步減小這個壓降,需要選擇導通電阻小的NMOS管。
    優缺點:
    優點:低功耗,壓降小。
    缺點:成本高,電路略復雜。
    〈烜芯微/XXW〉專業制造二極管,三極管,MOS管,橋堆等,20年,工廠直銷省20%,上萬家電路電器生產企業選用,專業的工程師幫您穩定好每一批產品,如果您有遇到什么需要幫助解決的,可以直接聯系下方的聯系號碼或加QQ/微信,由我們的銷售經理給您精準的報價以及產品介紹
     
    聯系號碼:18923864027(同微信)
    QQ:709211280

    相關閱讀