• <tr id="ii00i"></tr>
  • <nav id="ii00i"><sup id="ii00i"></sup></nav>
  • <nav id="ii00i"></nav>
  • <tfoot id="ii00i"><noscript id="ii00i"></noscript></tfoot>
    <tfoot id="ii00i"><noscript id="ii00i"></noscript></tfoot>
  • <tfoot id="ii00i"><noscript id="ii00i"></noscript></tfoot>
    天天成人综合网,亚洲人妻资源网,欧美精品网,国产黑丝袜在线观看视频,蜜桃av一卡二卡三卡,激情综合图区,亚洲avav,亚洲av电影天堂网

    您好!歡迎光臨烜芯微科技品牌官網!

    深圳市烜芯微科技有限公司

    ShenZhen XuanXinWei Technoligy Co.,Ltd
    二極管、三極管、MOS管、橋堆

    全國服務熱線:18923864027

  • 熱門關鍵詞:
  • 橋堆
  • 場效應管
  • 三極管
  • 二極管
  • 運放電流檢測電路,高端檢測,低端檢測電路介紹
    • 發布時間:2023-02-06 13:41:48
    • 來源:
    • 閱讀次數:
    運放電流檢測電路,高端檢測,低端檢測電路介紹
    運放電流檢測,檢測方式有高端檢測和低端檢測兩種運放電路。
    高端運放電流檢測
    優點:可以檢測區分負載是否短路
    無地電平干擾
    缺點:共模電壓高,使用非專用分立器件設計較復雜、成本高、面積大
    低端運放電流檢測
    優點:共模電壓低,可以使用低成本的普通運算放大器
    缺點:檢流電阻引入地電平干擾,電流越大地電位干擾越明顯,有時甚至會影響負載
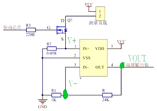
    舉一個例子,LMV321芯片,我們對負載進行取樣,使用datasheet數據手冊查找此芯片數據手冊。
    運放電流檢測電路
    運放電流檢測電路
    運放電流檢測電路
    此處是低端電流取樣檢測,根據運放的虛短和虛短的原則,V-=V+;有(Vout-V-)/R=V-/R1; 這里整理公式:VOUT=V+*(R+R1)/R1. 
    然后我們算V+=mos流過電阻電流*R2 ,整理公式:mos流過電流電阻電流=V+/R2=VOUT*R1/(R+R1)/R2。
    運放電流檢測電路
    這里高端電流采樣,根據虛短虛短關系列出關系式:(VOUT-V)R06-=(V-V)/R05,V+/R02=(VCC-V+)/R03,注意R06=R02,R05=R03,這里對稱,V-VCC=采樣電流I*R04。
    整理最后一項公式得出采樣電流I=VOUT*R05/(R06+R04).
    〈烜芯微/XXW〉專業制造二極管,三極管,MOS管,橋堆等,20年,工廠直銷省20%,上萬家電路電器生產企業選用,專業的工程師幫您穩定好每一批產品,如果您有遇到什么需要幫助解決的,可以直接聯系下方的聯系號碼或加QQ/微信,由我們的銷售經理給您精準的報價以及產品介紹
     
    聯系號碼:18923864027(同微信)
    QQ:709211280

    相關閱讀