• <tr id="ii00i"></tr>
  • <nav id="ii00i"><sup id="ii00i"></sup></nav>
  • <nav id="ii00i"></nav>
  • <tfoot id="ii00i"><noscript id="ii00i"></noscript></tfoot>
    <tfoot id="ii00i"><noscript id="ii00i"></noscript></tfoot>
  • <tfoot id="ii00i"><noscript id="ii00i"></noscript></tfoot>
    天天成人综合网,亚洲人妻资源网,欧美精品网,国产黑丝袜在线观看视频,蜜桃av一卡二卡三卡,激情综合图区,亚洲avav,亚洲av电影天堂网

    您好!歡迎光臨烜芯微科技品牌官網!

    深圳市烜芯微科技有限公司

    ShenZhen XuanXinWei Technoligy Co.,Ltd
    二極管、三極管、MOS管、橋堆

    全國服務熱線:18923864027

  • 熱門關鍵詞:
  • 橋堆
  • 場效應管
  • 三極管
  • 二極管
  • 常用的過壓保護電路介紹
    • 發布時間:2025-01-11 17:39:20
    • 來源:
    • 閱讀次數:
    常用的過壓保護電路介紹
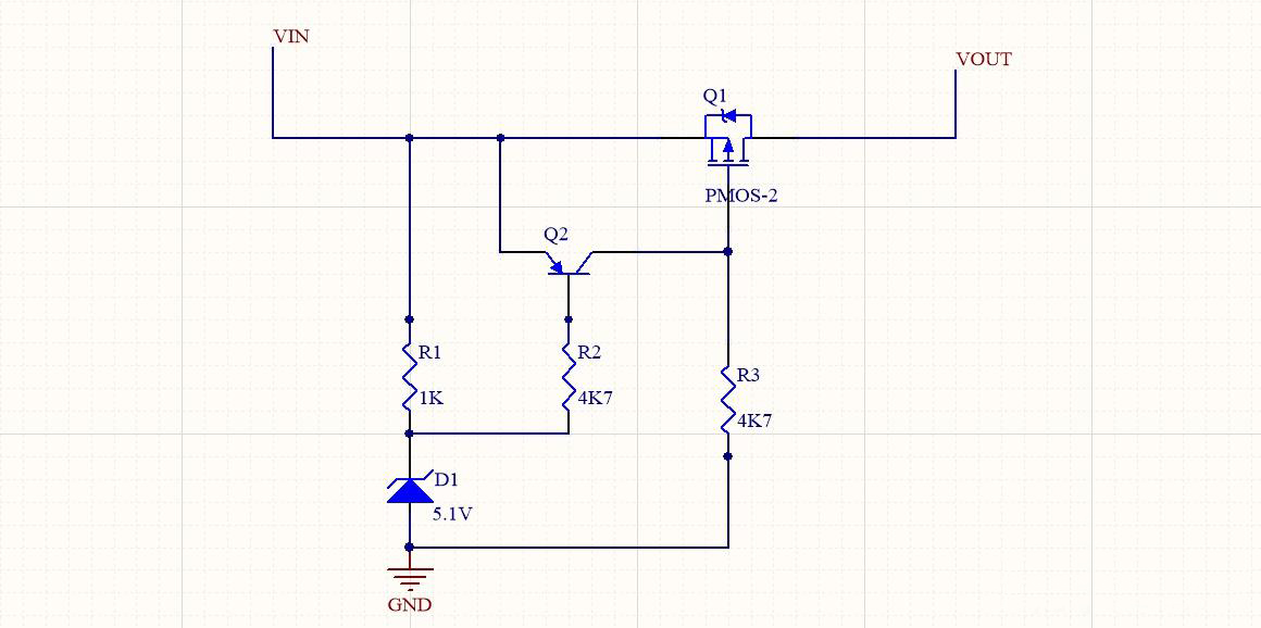
    一個電路中最重要的是電源電路,那么這個電源電路如何穩定持續輸出,就是大家需要考慮的問題,或者LDO等變壓器損壞,電源電壓過壓,就會損壞后記電路或者器件,該怎么處理?
    工作中常用到的MCU供電電壓一般都是3.3V或者5V,下面給大家分享解析一個5V供電電源過壓保護電路。
    過壓保護電路
    這個電路用到一個三極管,一個穩壓管,一個MOS管,三個電阻,大家可以自己先看一下這個電路,后面給大家分具體步驟解析。
    輸入<5.1V
    過壓保護電路
    如圖,當VIN輸入電壓小于5.1V時的情況,假定輸入5V,穩壓管導通電壓為5.1V,所以穩壓管D1不導通,因此三極管Q2就不會導通,接著MOS管Q1的柵極就會被R3拉到0V,P-MOS,Vgs=-5V,p-MOS管導通,此時Vout會正常輸出5V.
    5.1V<輸入<5.7V
    過壓保護電路
    此時電源供給一個5.3V左右的電壓,穩壓管D1導通電壓為5.1V因此導通,三極管e極電壓5.3V,b極電壓5.1V,Vbe=-0.2V.因此三極管Q2還是不會導通,后面的情況和上面一樣,P-MOS會打開,VOUT正常輸出在5.3V左右。給后級正常供電。
    輸入>5.7V
    過壓保護電路
    此時輸入5.9V,穩壓管開啟電壓為5.1V,因此導通,電阻R1兩端的壓降為5.9-5.1=0.8V.三極管e極電壓5.9V,b極電壓5.3V,Vbe=0.6V,三極管Q2被打開當三極管Q2打開以后,P-MOS的柵極電壓就變為5.9V,Vgs=0V.因此MOS管Q1不導通,就會沒有輸出,以保護后級電路。
    〈烜芯微/XXW〉專業制造二極管,三極管,MOS管,橋堆等,20年,工廠直銷省20%,上萬家電路電器生產企業選用,專業的工程師幫您穩定好每一批產品,如果您有遇到什么需要幫助解決的,可以直接聯系下方的聯系號碼或加QQ/微信,由我們的銷售經理給您精準的報價以及產品介紹
     
    聯系號碼:18923864027(同微信)
     
    QQ:709211280

    相關閱讀