• <tr id="ii00i"></tr>
  • <nav id="ii00i"><sup id="ii00i"></sup></nav>
  • <nav id="ii00i"></nav>
  • <tfoot id="ii00i"><noscript id="ii00i"></noscript></tfoot>
    <tfoot id="ii00i"><noscript id="ii00i"></noscript></tfoot>
  • <tfoot id="ii00i"><noscript id="ii00i"></noscript></tfoot>
    天天成人综合网,亚洲人妻资源网,欧美精品网,国产黑丝袜在线观看视频,蜜桃av一卡二卡三卡,激情综合图区,亚洲avav,亚洲av电影天堂网

    您好!歡迎光臨烜芯微科技品牌官網!

    深圳市烜芯微科技有限公司

    ShenZhen XuanXinWei Technoligy Co.,Ltd
    二極管、三極管、MOS管、橋堆

    全國服務熱線:18923864027

  • 熱門關鍵詞:
  • 橋堆
  • 場效應管
  • 三極管
  • 二極管
  • PMOS作電源開關電源時,電壓為什么瞬間被拉低
    • 發布時間:2024-12-23 18:30:53
    • 來源:
    • 閱讀次數:
    PMOS作電源開關電源時,電壓為什么瞬間被拉低
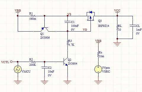
    在供電設備應用中,PMOS管常常作開關使用,當負載的容性負載較大時,PMOS管在開通的瞬間,會造成前級電源電壓跌落。這是為什么呢?
    PMOS電源開關電源 電壓瞬間拉低
    在開通瞬間前級電源電壓跌落,這是因為開關速度過快,mos 管開啟瞬間充電電流引起。解決這個問題的關鍵在于,降低大容量電容的充電速度。
    例如有的電路的后級電源,有很多電路在同時使用,這時會接了許多濾波電容,導致總電容量很大。當電源突然接通時,需要對這些電容進行充電,電容量較大。
    由于一開始需要的電流很大,前級來不及提供,最終導致電源被拉下。
    那么,我們該如何降低大容量電容,避免這種情況呢?
    我們主要圍繞三種措施進行展開(但不限于):
    一、串聯電阻
    PMOS與電容之間,電容上面,或者在PMOS之前進行串聯電阻,本質上都可以降低前級電源對電容的充電電流。
    對于串聯電阻,我們在此之前提到很多次,它能降低電容的充電速度,并且降低相應的負載能力。不過在PMOS之前串聯電阻要注意,串聯電阻的大小,需要以最大負載電流與PMOS的最大電流得出的平均值來定。
    PMOS電源開關電源 電壓瞬間拉低
    PMOS電源開關電源 電壓瞬間拉低
    二、增加電源電容
    柵極與源極之間,或者柵極與漏極之間并聯電容。能夠降低PMOS的開通速度,這是利用控制PMOS的溝道寬度,來間接控制電容的充電電流。
    此外,也可以選擇在前級電源輸入處,增加適當大小的電容,對電源的波動進行緩沖和抑制,減小電源跌落的幅度。
    三、增加電源電壓穩壓器或者跟隨器
    面對負載突然增大的情況,穩壓器可以保證電壓輸出的穩定,而跟隨器可以通過負反饋的方式,進行自動調整輸出電壓。
    〈烜芯微/XXW〉專業制造二極管,三極管,MOS管,橋堆等,20年,工廠直銷省20%,上萬家電路電器生產企業選用,專業的工程師幫您穩定好每一批產品,如果您有遇到什么需要幫助解決的,可以直接聯系下方的聯系號碼或加QQ/微信,由我們的銷售經理給您精準的報價以及產品介紹
     
    聯系號碼:18923864027(同微信)
     
    QQ:709211280

    相關閱讀