• <tr id="ii00i"></tr>
  • <nav id="ii00i"><sup id="ii00i"></sup></nav>
  • <nav id="ii00i"></nav>
  • <tfoot id="ii00i"><noscript id="ii00i"></noscript></tfoot>
    <tfoot id="ii00i"><noscript id="ii00i"></noscript></tfoot>
  • <tfoot id="ii00i"><noscript id="ii00i"></noscript></tfoot>
    天天成人综合网,亚洲人妻资源网,欧美精品网,国产黑丝袜在线观看视频,蜜桃av一卡二卡三卡,激情综合图区,亚洲avav,亚洲av电影天堂网

    您好!歡迎光臨烜芯微科技品牌官網!

    深圳市烜芯微科技有限公司

    ShenZhen XuanXinWei Technoligy Co.,Ltd
    二極管、三極管、MOS管、橋堆

    全國服務熱線:18923864027

  • 熱門關鍵詞:
  • 橋堆
  • 場效應管
  • 三極管
  • 二極管
  • MOS管主副電源自動切換,可以實現0壓降嗎
    • 發布時間:2024-12-23 18:12:22
    • 來源:
    • 閱讀次數:
    MOS管主副電源自動切換,可以實現0壓降嗎
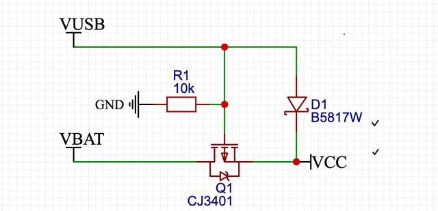
    一、我們主要圍繞下面這個電路圖展開:
    VUSB:為外部USB供電
    VBAT:為鋰電池供電
    Q1:PMOS
    D1:二極管
    電路工作設計:
    1、外部電源供電時,鋰電池的供電關斷
    2、外部供電斷開時,由鋰電池供電
    MOS管 電源自動切換 0壓降
    當VUSB進行供電時(5V),PMOS的G端:為5V,此時PMOS不導通,電壓經過二極管D1直接到達VCC。如下圖:
    MOS管 電源自動切換 0壓降
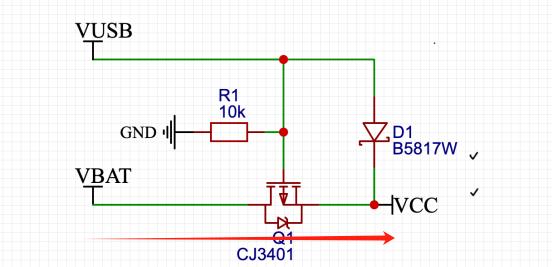
    當VUSB斷開后,PMOS的G端的電壓(5V)由電阻R1下拉到GND,此時PMOS導通,VCC由VBAT(為鋰電池)供電。如下圖:
    MOS管 電源自動切換 0壓降
    在這里加以說明:在MOS管還未導通之前,S端的電壓比G端的要高,因此MOS管會導通,導通以后MOS管的寄生二極管會短路,并不再起作用。
    二、0壓降實現主副電源自動切換
    前面的電路加了D1二極管,是很難實現0壓降,因為D1的壓降最小也需要0.3V。
    我們來看下面這個電路,相較于前面的電路,它利用了MOS管的低導通RDS(on)特性,提高了電路的效率。
    MOS管 電源自動切換 0壓降
    這里利用了3個MOS管作為電路設計:
    1.
    當VIN1(主電源)為3.3V時,Q1的NMOS導通,接著拉低了Q3 PMOS的柵極, Q3 開始導通。
    此時Q2 MOS的G-S之間的電壓等于Q3 PMOS的導通壓降,大概為幾十mV。因此Q2 MOS管關閉,VIN2(外部電源)斷開,VOUT由VIN1進行供電,此時VOUT=3.3V。
    MOS管 電源自動切換 0壓降
    此時電路的靜態功耗I1+I2 = 20uA
    2.
    當VIN1(主電源)斷開,Q1 NMOS截止,Q2 PMOS的柵極通過R1下拉,Q2導通;Q3 PMOS的柵極通過R2上拉,Q3截止。
    此時Q1和Q3截止,VOUT由VIN2供電,為3.3V,“電路的靜態功耗I1+I2 = 20uA
    ”不存在了。
    講到這里我們可以看到,當電路由VIN2(外部電源)供電時,靜態功耗“消失了”直接為0。整個電路幾乎不存在壓降,除非電流很大。
    可以得出在這個電路中,外部電源供電是更好的選擇。
    有個條件:電路中的三個MOS管都應該具備低導通電阻與低壓的特性。
    不過,也有網友反應,這個電路在主電源下降過程中,可能會存在一些問題:Q3未完全關斷而Q2就開始導通,外電源通過Q2、Q3形成通路,阻止了主電源的降低。
    〈烜芯微/XXW〉專業制造二極管,三極管,MOS管,橋堆等,20年,工廠直銷省20%,上萬家電路電器生產企業選用,專業的工程師幫您穩定好每一批產品,如果您有遇到什么需要幫助解決的,可以直接聯系下方的聯系號碼或加QQ/微信,由我們的銷售經理給您精準的報價以及產品介紹
     
    聯系號碼:18923864027(同微信)
     
    QQ:709211280

    相關閱讀