• <tr id="ii00i"></tr>
  • <nav id="ii00i"><sup id="ii00i"></sup></nav>
  • <nav id="ii00i"></nav>
  • <tfoot id="ii00i"><noscript id="ii00i"></noscript></tfoot>
    <tfoot id="ii00i"><noscript id="ii00i"></noscript></tfoot>
  • <tfoot id="ii00i"><noscript id="ii00i"></noscript></tfoot>
    天天成人综合网,亚洲人妻资源网,欧美精品网,国产黑丝袜在线观看视频,蜜桃av一卡二卡三卡,激情综合图区,亚洲avav,亚洲av电影天堂网

    您好!歡迎光臨烜芯微科技品牌官網!

    深圳市烜芯微科技有限公司

    ShenZhen XuanXinWei Technoligy Co.,Ltd
    二極管、三極管、MOS管、橋堆

    全國服務熱線:18923864027

  • 熱門關鍵詞:
  • 橋堆
  • 場效應管
  • 三極管
  • 二極管
  • 結型場效應管JFET偏置電路介紹
    • 發布時間:2024-10-21 17:32:07
    • 來源:
    • 閱讀次數:
    結型場效應管JFET偏置電路介紹
    一、 實驗目的
    1、  學習JFET自偏電壓電路。
    2、  學習JFET分壓偏置電路。
    3、  估算JFET自偏壓電路的靜態工作點,幾柵源電壓Vgs、漏極電壓Id和漏源電壓V-ds,并比較估算值與計算值。
    4、  檢驗JFET自偏壓電路的穩定性。
    5、  估算JFET分壓偏壓便置電路的靜態工作點Vgs、Id、和Vds 、并比較估算值與測量值。
    6、  檢驗分壓偏置電路的穩定性。
    二、 實驗器材
    JFET MPF102                                1個
    直流電源                                    1個
    直流電壓表                                   3個
    0—20mA直流毫安表                          1個
    電阻:100Ω、1kΩ、1.3KΩ、500KΩ、1MΩ、和3.5MΩ     各一個
    三、 實驗原理
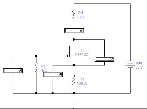
    在圖1 所示的JFET自偏壓電路中,設柵極電流為零,柵極電阻Rg兩端的電壓Vg亦為零,則柵源電壓等于源極電壓Vs的負值
    Vgs=Vg-Vs=0-Vs=-Vs
    結型場效應管JFET偏置電路介紹
    圖1 JFET自偏電壓電路
    其中源極電壓Vs等于漏級電流Id與源極電阻Rs的乘積
    Vs=IdRs
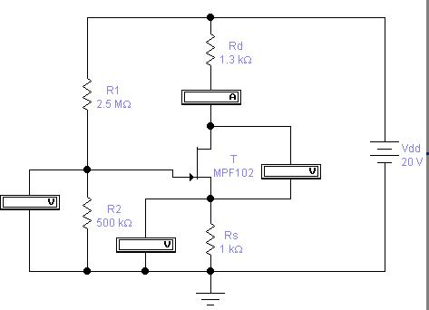
    在圖2 所示的JFET分壓偏置電路中,設柵極電流為零,則柵極電壓Vgs等于柵極電壓Vg減去源極電壓Vs
                       Vgs=Vg-Vs
    結型場效應管JFET偏置電路介紹
    圖1 JFET分壓偏置電路
    其中源極電壓Vs 等于漏極電流Id與源極電阻Rs的乘積
                        Vs=IdRs
    柵極電壓為分壓電阻R2與R1的分壓比乘以電源電壓Vdd
                       Vg=R2Vdd/(R1+R2)
    四、 實驗步驟
    1、  在電子工作平臺上建立如圖所示的實驗電路。單擊仿真開關運行動態分析。記錄漏極電流Id、漏極電壓Vds、源極電壓Vs和柵極電壓Vg的讀數。
    2、  根據步驟1的讀數,計算柵源電壓Vgs,并確定JFET自偏壓電路的靜態工作點。
    3、  單擊場效應管T,下拉電路菜單Circuit,選擇模式命令Model。在彈出的模式對話框中
    選中JFET MPF102,單擊編輯按扭Edit,調出MPF102的參數。將傳輸系數Transconductance
    Coefficient 由0.00104改為0.0005,然后單擊接受按鈕。改變這個傳輸系數,是為了檢驗
    更換JEFT對場效應管自偏壓電路漏極直流電路的影響,也可間接反映靜態工作電的穩定性。
    單擊仿真開關運行動態分析,并記錄漏極電流Id和漏源電壓Vds。
    4、  確定T傳輸系數為0.0005時電路的靜態工作點,然后再將JFET  MPF102的傳輸系數改為0.00104。
    5、  在EWB平臺上建立如圖4—13所示的分壓式電路。單擊仿真開關運行動態分析,記錄Id、Vds、Vs和Vg的讀數。
    6、  根據步驟5的讀數,計算柵源電壓Vgs,確定電路的靜態工作點。
    7、  按步驟3的方式,將場效應管T的傳輸系數由0.00104改為0.0005。單擊仿真開關運行動態分析,記錄Id、和Vds,確定傳輸系數為0.0005時電路的靜態工作點,然后再將T的傳輸系數改回0.00104。
    〈烜芯微/XXW〉專業制造二極管,三極管,MOS管,橋堆等,20年,工廠直銷省20%,上萬家電路電器生產企業選用,專業的工程師幫您穩定好每一批產品,如果您有遇到什么需要幫助解決的,可以直接聯系下方的聯系號碼或加QQ/微信,由我們的銷售經理給您精準的報價以及產品介紹
     
    聯系號碼:18923864027(同微信)
     
    QQ:709211280

    相關閱讀