• <tr id="ii00i"></tr>
  • <nav id="ii00i"><sup id="ii00i"></sup></nav>
  • <nav id="ii00i"></nav>
  • <tfoot id="ii00i"><noscript id="ii00i"></noscript></tfoot>
    <tfoot id="ii00i"><noscript id="ii00i"></noscript></tfoot>
  • <tfoot id="ii00i"><noscript id="ii00i"></noscript></tfoot>
    天天成人综合网,亚洲人妻资源网,欧美精品网,国产黑丝袜在线观看视频,蜜桃av一卡二卡三卡,激情综合图区,亚洲avav,亚洲av电影天堂网

    您好!歡迎光臨烜芯微科技品牌官網!

    深圳市烜芯微科技有限公司

    ShenZhen XuanXinWei Technoligy Co.,Ltd
    二極管、三極管、MOS管、橋堆

    全國服務熱線:18923864027

  • 熱門關鍵詞:
  • 橋堆
  • 場效應管
  • 三極管
  • 二極管
  • 鋰電池充電電路原理圖,3個鋰電池充電電路方案介紹
    • 發布時間:2024-08-12 17:22:01
    • 來源:
    • 閱讀次數:
    鋰電池充電電路原理圖,3個鋰電池充電電路方案介紹
    鋰電池充電電路一
    原理圖如下
    鋰電池充電電路
    都是比較小的,SOT-23-6 封裝
    此方案的優勢是器件可以擴容,也就是可以替換成容量更大的mos管。
    鋰電池充電電路二
    鋰電池充電電路
    鋰電池充電電路三
    注意線的粗細。
    鋰電池充電電路
    引腳說明
    鋰電池充電電路
    鋰電池電量檢測電路
    鍵盤上的電量檢測電路原理圖
    鋰電池充電電路
    電量檢測使用ESP32的GPI/O 35引腳,若要更改請選擇GPI/O號大于30的引腳。
    電量檢測引腳在 keyboard.h 的第176行定義
    1#define BAT_PIN 35 //電量檢測引腳
    因為ADC驅動器API支持ADC1(8個通道,GPI/O 32-39)和ADC2(10個通道,GPI/O 0、2、4、12-15、25-27)。但是Wi-Fi驅動程序使用了ADC2。因此,在開啟WiFi后只能使用ADC1(GPI/O 32-39)。
    考慮到功耗問題,以下是重新設計的電路,僅供參考。
    鋰電池充電電路
    在上圖中,使用一個NMOS管控制電池與分壓電路的通斷,并將NMOS的G極下拉,額外使用一個GPIO引腳連接 POWER_EN ,通過輸出高低電平可主動控制電池與電路的通斷。
    也使得ESP32斷電或者進入DeepSleep模式時使電池與分壓電路斷開,減小工作電流。
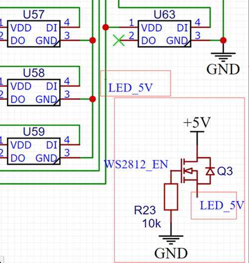
    WS2812的供電電路也可以使用MOS管進行電源隔離。
    鋰電池充電電路
    在上圖中,使用一個NMOS管控制 TP5400 的5V輸出與 WS2812 的5V輸入電路通斷,并將NMOS的G極下拉。
    額外使用一個GPIO引腳連接 WS2812_EN (可與POWER_EN相連,這樣只使用一個GPIO引腳),通過輸出高低電平可主動控制電池與電路的通斷。
    也使得ESP32斷電或者進入DeepSleep模式時使電池與分壓電路斷開,減小工作電流。
    〈烜芯微/XXW〉專業制造二極管,三極管,MOS管,橋堆等,20年,工廠直銷省20%,上萬家電路電器生產企業選用,專業的工程師幫您穩定好每一批產品,如果您有遇到什么需要幫助解決的,可以直接聯系下方的聯系號碼或加QQ/微信,由我們的銷售經理給您精準的報價以及產品介紹
     
    聯系號碼:18923864027(同微信)
    QQ:709211280

    相關閱讀