• <tr id="ii00i"></tr>
  • <nav id="ii00i"><sup id="ii00i"></sup></nav>
  • <nav id="ii00i"></nav>
  • <tfoot id="ii00i"><noscript id="ii00i"></noscript></tfoot>
    <tfoot id="ii00i"><noscript id="ii00i"></noscript></tfoot>
  • <tfoot id="ii00i"><noscript id="ii00i"></noscript></tfoot>
    天天成人综合网,亚洲人妻资源网,欧美精品网,国产黑丝袜在线观看视频,蜜桃av一卡二卡三卡,激情综合图区,亚洲avav,亚洲av电影天堂网

    您好!歡迎光臨烜芯微科技品牌官網!

    深圳市烜芯微科技有限公司

    ShenZhen XuanXinWei Technoligy Co.,Ltd
    二極管、三極管、MOS管、橋堆

    全國服務熱線:18923864027

  • 熱門關鍵詞:
  • 橋堆
  • 場效應管
  • 三極管
  • 二極管
  • 運放積分電路圖,運放積分電路設計介紹
    • 發布時間:2024-06-22 18:08:42
    • 來源:
    • 閱讀次數:
    運放積分電路圖,運放積分電路設計介紹
    積分電路
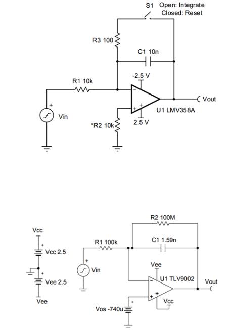
    積分器電路根據電路時間常數和放大器的帶寬,在一個頻率范圍內輸出輸入信號的積分。
    輸入信號被施加到反相輸入,因此輸出相對于輸入信號的極性反相。理想的積分器電路將飽和到電源軌,具體取決于輸入失調電壓的極性并需要增加一個反饋電阻R2,以提供穩定的直流工作點。反饋電阻器限制了執行積分功能的較低頻率范圍。
    運放積分電路圖
    在運算放大器積分器電路中,電容器插入反饋環路中,并在反相輸入端與R1一起產生一個RC時間常數。
    下圖是一個簡單的積分電路,是利用電容的充放電原理進行。
    運放積分電路
    運放積分電路設計
    1.對于反饋電阻,請使用盡可能大的值。
    2.選擇一個CMOS運算放大器,以最小化輸入偏置電流的誤差。
    3.放大器的增益帶寬積(GBP)將設置積分器功能的上限頻率。
    集成功能的有效性通常在距放大器帶寬約十年的時間開始降低。
    4.需要將一個可調基準電壓連接到運算放大器的同相輸入,以消除輸入失調電壓,否則較大的DC噪聲增益將導致電路飽和。具有非常低的失調電壓的運算放大器可能不需要這樣做。
    運放積分電路如下
    運放積分電路
    積分電路計算
    積分電路輸出電壓Vout計算
    運放積分電路
    設計方法:
    1、我們需要先設定電阻值,即就是上圖中的R1;
    2、計算C1以設置單位增益積分頻率。
    3、計算R2將下限截止頻率設置為比最小工作頻率低十倍。
    4、選擇增益帶寬至少為所需最大工作頻率的10倍的放大器。
    運放積分電路
    積分電路的應用
    1、積分電路可以使輸入方波轉換成三角波或者斜波;
    2、積分電路電阻串聯在主電路中,電容在干路中;
    3、積分電路的時間常數t要大于或者等于10倍輸入脈沖寬度;
    4、積分電路輸入和輸出成積分關系
    〈烜芯微/XXW〉專業制造二極管,三極管,MOS管,橋堆等,20年,工廠直銷省20%,上萬家電路電器生產企業選用,專業的工程師幫您穩定好每一批產品,如果您有遇到什么需要幫助解決的,可以直接聯系下方的聯系號碼或加QQ/微信,由我們的銷售經理給您精準的報價以及產品介紹
     
    聯系號碼:18923864027(同微信)
    QQ:709211280

    相關閱讀