CMOS電平是在CMOS邏輯電路中用來表示邏輯狀態的一種電壓水平。CMOS電路利用NMOS和PMOS這兩種互補類型的半導體材料來實現邏輯功能。
在CMOS電路中,通常有兩種電平用于表示邏輯0和邏輯1:
低電平(或邏輯0電平):這個電平通常接近于0伏特,用于表示邏輯0。
高電平(或邏輯1電平):這個電平通常接近于供電電壓的最大值,用于表示邏輯1。
1邏輯電平電壓接近于電源電壓,0邏輯電平接近于0V。而且具有很寬的噪聲容限。
cmos電平與ttl電平
CMOS核心由MOS管構成,TTL核心由三極管構成。
TTL電路是電流控制器件,而CMOS電路是電壓控制器件。
TTL電路的速度快,傳輸延遲時間短(5-10ns),但是功耗大。COMS電路的速度慢,傳輸延遲時間長(25-50ns),但功耗低,也就是說TTL電路的延遲比COMS電路要小。COMS電路本身的功耗與輸入信號的脈沖頻率有關,頻率越高,芯片集越熱,這是正常現象。
TTL器件供電電壓一般5V,cmos為1.8V--2.5V--3.3V--5V
cmos電平與ttl電平的轉換




5V電源電壓情況下,COMS電路可以直接驅動TTL,而TTL電路則不能直接驅動CMOS電路。其他電平也不能直接驅動,所以就需要二者的轉換電平電路。
cmos轉ttl


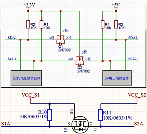
MOS管電平轉換電路


雙向傳輸原理: VCC_S1 <= VCC_S2
為了方便講述,定義 3.3V I/O為 A 端(左側),5.0V I/O為 B 端(右側)。
A端輸出低電平時(0V),MOS管導通,B端輸出是低電平(0V)
A端輸出高電平時(3.3V),MOS管截至 ,B端輸出是高電平(5V)
A端輸出高阻時(OC),MOS管截至,B端輸出是高電平(5V)
B端輸出低電平時(0V),MOS管內的二極管導通,從而使MOS管導通,A端輸出是低電平(0V)
B端輸出高電平時(5V),MOS管截至,A端輸出是高電平(3.3V)
〈烜芯微/XXW〉專業制造二極管,三極管,MOS管,橋堆等,20年,工廠直銷省20%,上萬家電路電器生產企業選用,專業的工程師幫您穩定好每一批產品,如果您有遇到什么需要幫助解決的,可以直接聯系下方的聯系號碼或加QQ/微信,由我們的銷售經理給您精準的報價以及產品介紹
聯系號碼:18923864027(同微信)
QQ:709211280

