• <tr id="ii00i"></tr>
  • <nav id="ii00i"><sup id="ii00i"></sup></nav>
  • <nav id="ii00i"></nav>
  • <tfoot id="ii00i"><noscript id="ii00i"></noscript></tfoot>
    <tfoot id="ii00i"><noscript id="ii00i"></noscript></tfoot>
  • <tfoot id="ii00i"><noscript id="ii00i"></noscript></tfoot>
    天天成人综合网,亚洲人妻资源网,欧美精品网,国产黑丝袜在线观看视频,蜜桃av一卡二卡三卡,激情综合图区,亚洲avav,亚洲av电影天堂网

    您好!歡迎光臨烜芯微科技品牌官網!

    深圳市烜芯微科技有限公司

    ShenZhen XuanXinWei Technoligy Co.,Ltd
    二極管、三極管、MOS管、橋堆

    全國服務熱線:18923864027

  • 熱門關鍵詞:
  • 橋堆
  • 場效應管
  • 三極管
  • 二極管
  • bat54c參數,bat54c 5V轉3.3V,bat54c電路圖解
    • 發布時間:2024-05-09 18:27:47
    • 來源:
    • 閱讀次數:
    bat54c參數,bat54c 5V轉3.3V,bat54c電路圖解
    bat54c參數
    直流反向耐壓(Vr): 30V
    平均整流電流(Io): 200mA
    正向壓降(Vf): 1V @ 100mA
    反向電流(Ir): 2μA @ 25V
    bat54c工作原理:
    bat54c 5V轉3.3V
    這是一個多電源供電的電路:
    Vcc是正常供電電源(如5V,由市電變換得到),電壓大于(Vcc1-Vf),正常供電時二極管不導通;Vcc1是電池供電電源,當Vcc撤掉時,DD1(上邊的二極管)導通,由Vcc1供電;
    當電池Vcc1耗盡或更換電池時(Vcc1低于3.6V-Vf),由3.6V電源供電,做數據保護之用。
    bat54c電平轉換電路
    5V轉3.3V
    bat54c 5V轉3.3V
    當5V端信號為低電平時,R4不導通,Q5基極高電平,Q5導通,Q5的集電極被拉低,3.3V端被拉低。R6在Q5導通時起到限流作用。
    優勢:
    便宜:三極管容易常見并且容易采購,價格低廉。
    驅動能力強:驅動能力取決于三極管,可以做到數十mA;
    劣勢:
    速度:兩級三極管屬于電流驅動型,加上電路和寄生電容,轉換后的波形不是十分理想。一般只能用于100K以內的信號轉換。
    器件多:同相轉換需要2個三極管以及配套的電阻,多路轉換時占用空間較多。
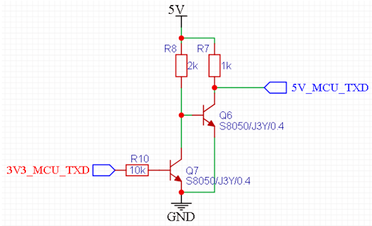
    3.3V到5V
    bat54c 5V轉3.3V
    〈烜芯微/XXW〉專業制造二極管,三極管,MOS管,橋堆等,20年,工廠直銷省20%,上萬家電路電器生產企業選用,專業的工程師幫您穩定好每一批產品,如果您有遇到什么需要幫助解決的,可以直接聯系下方的聯系號碼或加QQ/微信,由我們的銷售經理給您精準的報價以及產品介紹
     
    聯系號碼:18923864027(同微信)
    QQ:709211280
    相關閱讀