• <tr id="ii00i"></tr>
  • <nav id="ii00i"><sup id="ii00i"></sup></nav>
  • <nav id="ii00i"></nav>
  • <tfoot id="ii00i"><noscript id="ii00i"></noscript></tfoot>
    <tfoot id="ii00i"><noscript id="ii00i"></noscript></tfoot>
  • <tfoot id="ii00i"><noscript id="ii00i"></noscript></tfoot>
    天天成人综合网,亚洲人妻资源网,欧美精品网,国产黑丝袜在线观看视频,蜜桃av一卡二卡三卡,激情综合图区,亚洲avav,亚洲av电影天堂网

    您好!歡迎光臨烜芯微科技品牌官網!

    深圳市烜芯微科技有限公司

    ShenZhen XuanXinWei Technoligy Co.,Ltd
    二極管、三極管、MOS管、橋堆

    全國服務熱線:18923864027

  • 熱門關鍵詞:
  • 橋堆
  • 場效應管
  • 三極管
  • 二極管
  • 電路設計,MOSFET內部二極管應用逆變器介紹
    • 發布時間:2023-06-20 21:56:02
    • 來源:
    • 閱讀次數:
    電路設計,MOSFET內部二極管應用逆變器介紹
    MOSFET體內二極管
    MOSFET中用內部二極管,保護器件免受因連接的電感性負載,產生的反向EMF尖峰的影響。
    當電感負載與MOSFET漏極接通時,電能立即存儲在負載內部,并且在下一個瞬間隨著關閉,該存儲的EMF從MOSFET源極到漏極,從而導致MOSFET永久性損壞。
    在器件的漏源極間存在一個內部二極管,通過允許反電動勢尖峰穿過二極管來阻止MOSFET被損壞,保護MOSFET。
    MOSFE二極管為逆變器電池充電
    逆變器中必有電池,需頻繁充電,保持逆變器持續輸出并處于待機狀態。
    給電池充電需變壓器,該變壓器必須是高功率器件,以確保電池的最佳電流。
    將額外變壓器與逆變器變壓器一起使用體積很大,成本高。
    MOSFET內部二極管使變壓器,可通過簡單的繼電器切換序列,以逆變器模式和電池充電器模式進行切換。
    工作原理
    如下電路所示
    MOSFET 二極管 逆變器
    每個MOSFET都帶有一個內部二極管,該二極管跨接在它們的漏源極引腳之間。
    二極管陽極與源極相連,而陰極引腳與器件的源極引腳相連。
    因MOSFET配置在橋接網絡中,二極管也配置成基本的全橋整流器網絡格式。
    用幾個繼電器,實現快速轉換,以使電網AC能夠通過MOSFET二極管為電池充電。
    實際上,MOSFET內部二極管,此種橋式整流器網絡結構,用單個變壓器作為逆變器變壓器和充電器變壓器的過程簡單。
    流過MOSFET二極管電流方向
    如下電路所示
    MOSFET 二極管 逆變器
    將變壓器AC整流為DC充電電壓
    用交流 電源 時,變壓器線會交替改變其極性。
    左圖,若START為正極,橙色箭頭指示電流通過D1,電池,D3并流回FINISH或變壓器負極的電流模式。
    在下一個AC周期中,極性反轉,電流如藍色箭頭所示經過體二極管D4,電池D2并流回FINISH或變壓器繞組的負極。這會不斷重復,將兩個AC周期都轉換為DC并為電池充電。
    因MOSFET包含在系統中,操作時必須格外小心,以確保這些器件在過程中不會損壞。
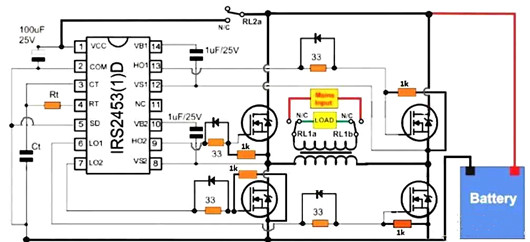
    實用設計
    如下電路圖所示
    MOSFET二極管應用于,為逆變器電池充電的整流器的設計,并帶有繼電器轉換開關。
    MOSFET 二極管 逆變器
    確保MOSFET在充電模式下絕對安全,并將二極管與變壓器AC一起使用時,MOSFET柵極必須保持在接地電位,并且必須與電源DC完全斷開。
    1.在所有MOSFET的柵源極引腳間連接1 k電阻,并在驅動器IC的Vcc電源線上串聯一個截止繼電器。
    2.截止繼電器是SPDT繼電器觸點,其N / C觸點與驅動器IC電源輸入串聯,在沒有交流電源的情況下,N / C觸點保持活動狀態,從而允許電池電源到達驅動器IC,即為MOSFET供電。
    〈烜芯微/XXW〉專業制造二極管,三極管,MOS管,橋堆等,20年,工廠直銷省20%,上萬家電路電器生產企業選用,專業的工程師幫您穩定好每一批產品,如果您有遇到什么需要幫助解決的,可以直接聯系下方的聯系號碼或加QQ/微信,由我們的銷售經理給您精準的報價以及產品介紹
     
    聯系號碼:18923864027(同微信)
    QQ:709211280

    相關閱讀