• <tr id="ii00i"></tr>
  • <nav id="ii00i"><sup id="ii00i"></sup></nav>
  • <nav id="ii00i"></nav>
  • <tfoot id="ii00i"><noscript id="ii00i"></noscript></tfoot>
    <tfoot id="ii00i"><noscript id="ii00i"></noscript></tfoot>
  • <tfoot id="ii00i"><noscript id="ii00i"></noscript></tfoot>
    天天成人综合网,亚洲人妻资源网,欧美精品网,国产黑丝袜在线观看视频,蜜桃av一卡二卡三卡,激情综合图区,亚洲avav,亚洲av电影天堂网

    您好!歡迎光臨烜芯微科技品牌官網!

    深圳市烜芯微科技有限公司

    ShenZhen XuanXinWei Technoligy Co.,Ltd
    二極管、三極管、MOS管、橋堆

    全國服務熱線:18923864027

  • 熱門關鍵詞:
  • 橋堆
  • 場效應管
  • 三極管
  • 二極管
  • MOS管電路,usb保護電路圖介紹
    • 發布時間:2022-12-31 17:28:09
    • 來源:
    • 閱讀次數:
    MOS管電路,usb保護電路圖介紹
    usb保護電路圖(一)
    usb保護電路圖
    圖2是NUP4114UPXV6為USB2.0高速數據應用提供ESD保護的電路圖。
    usb保護電路圖
    USB控制器
    如果發生ESD瞬態事件,器件中的控向二極管使瞬態電流避開受保護的IC,而集成的TVS器件將浪涌電流轉移到地。TVS元件還會抑制電壓總線(VBUS)上的ESD事件。NUP4114UPXV6通過這些方式保護USB 2.0高速數據線路應用中的敏感IC。
    usb保護電路圖(二)
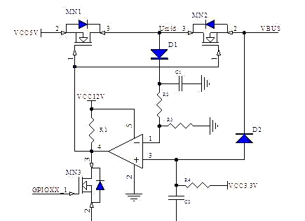
    利用比較器并結合外圍電路,設計出一種可以自動探測USB電源輸出線是否發了對12V電源或地短路,并且可以在短路故障發生時自動切斷電源供應的保護電路。
    另外,如果探測到聯接設備不在支持的USB設備之列,系統也可以借助本電路主動斷開電源供應,并自動根據設備的連接狀態實現對電源供應的控制。具體電路如圖1所示。
    usb保護電路圖
    圖1 USB VBUS短路保護電路
    圖中MN1和MN2是USB電源通道上的兩個MOSFET,用于控制5伏電源的輸出,它們的G端都連接到比較器的輸出端上。比較器的正端電位值受 3.3伏和VBUS共同影響,負端電位值由Umid通過電阻分壓來決定,Umid的值總是與VCC5V和VBUS中的大都相同。
    充分發揮二極管的正向導通和反向截止的作用,并對MOS管中快恢復二極管加以利用,利用一個比較器便可以構成一個窗口比較器。
    如果VBUS上的電壓落在窗口之外(例如12V供電電壓或地電平),那么比較器輸出低電平,關斷供電線的MOS管。
    這樣既使12V電壓無法進入系統內部,也防止了系統5V供電因為對地短路而發生過流,起到了保護系統不受短路侵擾的作用。
    usb保護電路圖(三)
    本系統采用USB 控制芯片PDIUSBD12 和D/A 轉換器AD558 來實現DAC 控制。計算機可以通過USB 接口控制AD558 輸出所需的各種模擬信號。由于計算機的USB 接口具有向外供電的功能,因此這里采用USB 接口的電源為PDIUSBD12 芯片供電。
    AD558 的數據總線連接到PDIUSBD12.AD558 工作于0~+10V 模擬電壓輸出模式。電容C9 和C10 用于改善輸出波形。AD558 采用單一的12V 供電,不需要外接基準電壓源。數模轉換部分的電路原理圖如圖3 所示。
    usb保護電路圖
    USB 接口中的D+和D-用于高速的USB 數據傳輸,因此這兩根信號線直接影響USB接口電路的穩定性,在印制電路板布線的時候需要仔細布置。
    D+和D-的走線應盡可能短且相等,并且合理設置D+和D-的導線寬度和間距。D+和D-之間的差分阻抗應該為90W±10%.保證在D+和D-信號的下面是完整的GND 層。中間斷開的GND 層將導致差分阻抗不匹配,并增加信號的干擾。
    〈烜芯微/XXW〉專業制造二極管,三極管,MOS管,橋堆等,20年,工廠直銷省20%,上萬家電路電器生產企業選用,專業的工程師幫您穩定好每一批產品,如果您有遇到什么需要幫助解決的,可以直接聯系下方的聯系號碼或加QQ/微信,由我們的銷售經理給您精準的報價以及產品介紹
     
    聯系號碼:18923864027(同微信)
    QQ:709211280

    相關閱讀