• <tr id="ii00i"></tr>
  • <nav id="ii00i"><sup id="ii00i"></sup></nav>
  • <nav id="ii00i"></nav>
  • <tfoot id="ii00i"><noscript id="ii00i"></noscript></tfoot>
    <tfoot id="ii00i"><noscript id="ii00i"></noscript></tfoot>
  • <tfoot id="ii00i"><noscript id="ii00i"></noscript></tfoot>
    天天成人综合网,亚洲人妻资源网,欧美精品网,国产黑丝袜在线观看视频,蜜桃av一卡二卡三卡,激情综合图区,亚洲avav,亚洲av电影天堂网

    您好!歡迎光臨烜芯微科技品牌官網!

    深圳市烜芯微科技有限公司

    ShenZhen XuanXinWei Technoligy Co.,Ltd
    二極管、三極管、MOS管、橋堆

    全國服務熱線:18923864027

  • 熱門關鍵詞:
  • 橋堆
  • 場效應管
  • 三極管
  • 二極管
  • MOS管按鍵開關電路,PMOS按鍵開關電路圖解
    • 發布時間:2022-12-08 17:25:09
    • 來源:
    • 閱讀次數:
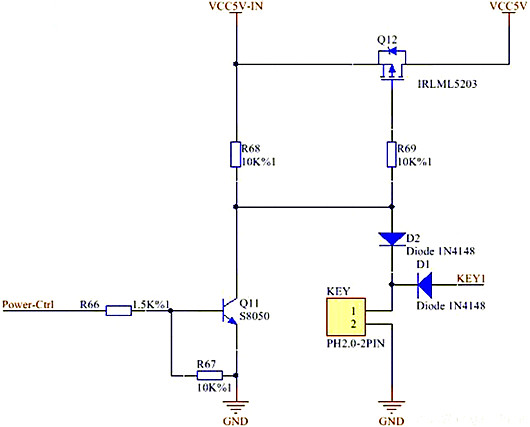
    MOS管按鍵開關電路,PMOS按鍵開關電路圖解
    用MOS管搭建一個長按按鍵開關機的電路,通過長按一個按鍵,控制整個設備開關機的電路。
    MOS管按鍵開關電路:
    MOS管 按鍵開關電路
    MOS管按鍵開關電路工作原理:
    “Power_Ctrl”和“KEY1”是連接MCU的兩個引腳。
    1.設備開啟時,按下按鍵“KEY”,此時mos管導通,漏極變成5V,整個系統供電,MCU正常工作,并檢查“KEY1”引腳電平,當為低電平時,可在程序中加入延時,而后再次判斷該引腳電平,仍然為低電平時,控制“Power_Ctrl”引腳為高電平,此時,即可松開KEY按鍵,整個系統可正常工作。達到延時開機目的。
    2.設備關閉時,此時整個系統有電,當再次檢測到“KEY1”位低電平時,可延時一段時間,再來判斷“KEY1”是否仍然為低電平,如果仍然為低電平,可控制“Power_Ctrl”引腳為低電平,此時,當松開KEY按鍵后,整個系統將沒有供電。達到延時關機目的。
    一個PMOS的按鍵開關電路,用在STCH8H的最小系統板上面,下面分享電路。
    MOS管 按鍵開關電路
    〈烜芯微/XXW〉專業制造二極管,三極管,MOS管,橋堆等,20年,工廠直銷省20%,上萬家電路電器生產企業選用,專業的工程師幫您穩定好每一批產品,如果您有遇到什么需要幫助解決的,可以直接聯系下方的聯系號碼或加QQ/微信,由我們的銷售經理給您精準的報價以及產品介紹
     
    聯系號碼:18923864027(同微信)
    QQ:709211280
    相關閱讀