• <tr id="ii00i"></tr>
  • <nav id="ii00i"><sup id="ii00i"></sup></nav>
  • <nav id="ii00i"></nav>
  • <tfoot id="ii00i"><noscript id="ii00i"></noscript></tfoot>
    <tfoot id="ii00i"><noscript id="ii00i"></noscript></tfoot>
  • <tfoot id="ii00i"><noscript id="ii00i"></noscript></tfoot>
    天天成人综合网,亚洲人妻资源网,欧美精品网,国产黑丝袜在线观看视频,蜜桃av一卡二卡三卡,激情综合图区,亚洲avav,亚洲av电影天堂网

    您好!歡迎光臨烜芯微科技品牌官網!

    深圳市烜芯微科技有限公司

    ShenZhen XuanXinWei Technoligy Co.,Ltd
    二極管、三極管、MOS管、橋堆

    全國服務熱線:18923864027

  • 熱門關鍵詞:
  • 橋堆
  • 場效應管
  • 三極管
  • 二極管
  • LED驅動電源電路圖介紹
    • 發布時間:2022-11-14 17:09:48
    • 來源:
    • 閱讀次數:
    LED驅動電源電路圖介紹
    LED驅動電源電路圖(一)
    電路工作原理
    LED樓道燈的電路如下圖所示。電路由電容降壓電路、整流電路、LED發光電路和光電控制電路等部分組成。
    LED驅動 電路
    220V交流電經電容C1、R1降壓限流后在A、B兩點的交流電壓約為15V,由VD1~VD4.進行整流,在C2上得到約14V的直流電壓作為高亮度發光二極管VD5~VD8的工作電壓,發光二極管的工作電流約為14mA。
    由于電容C1不消耗有功功率,泄放電阻消耗的功率可忽略不計,因此整個電路的功耗約為15×0.014≈0-2(W)。
    為了進一步節省電能和延長高亮度發光二極管的使用壽命,電路中加入了由光敏電阻R2、電阻R3和三極管VT1等組成的光電控制電路,在夜晚光敏電阻R2的阻值可達100K以上,這時C2兩端的電壓經R2、R3分壓后提供給VT1基極的直流偏置電壓很小,VT1截止,對發光二極管的工作沒有任何影響;
    白天時,由于光電效應的作用,R2的阻值可減小到1OK以下,這時VT1導通并接近飽和,由于通過C1的電流最大只能達到15mA,由于VTl的分流,C2上的電壓可下降到4V以下。
    LED驅動電源電路圖(二)
    LED驅動電源的具體要求
    LED是低壓發光器件,具有長壽命、高光效、安全環保、方便使用等優點。對于市電交流輸入電源驅動,隔離輸出是基于安全規范的要求。LED驅動電源的效率越高,則越能發揮LED高光效,節能的優勢。
    同時高開關工作頻率,高效率使得整個LED驅動電源容易安裝在設計緊湊的LED具中。高恒流精度保證了大批量使用LED照明時的亮度和光色一致性。
    10W以下功率LED杯應用方案
    LED驅動 電路
    圖1:基于AP3766的LED驅動電路原理圖
    特點如下:采用原邊控制方式,無須光耦和副邊電流控制電路,實現隔離恒流輸出,電路結構簡單。通過電阻R5檢測原邊電流,控制原邊電流峰值恒定,同時控制開關占空比,保持輸出二極管D1的導通時間和整個開關周期時間比例恒定,實現了輸出電流的恒定。
    LED驅動電源電路圖(三)
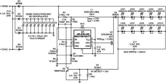
    分享一個用于2并5串(5S2P)組合的AR111LED的驅動器電路原理圖。MAX16819工作在buck-boost模式,電路工作電壓為12VAC,能夠為每串LED提供平均500mA驅動電流。
    本電路以MAX16819為主控制器,可驅動總共10只LED-2串并聯、每串5只LED.輸入電壓為12VAC、容差±10%.肖特基二極管D1至D4構成全波整流電路,電容C1至C8用于電壓濾波。
    根據對LED閃爍的要求,可以去掉一些濾波電容以降低成本。這些電容中包含一個鉭電容,具有較好的溫度特性。
    由于LED按照5S2P排列,不可能達到完全匹配的電流。假設LED具有良好的匹配度,使電流差異降至最小。控制每串LED的數量及混合架構的燈管數量,有助于減輕電流匹配度的影響。如下圖所示。
    LED驅動 電路
    〈烜芯微/XXW〉專業制造二極管,三極管,MOS管,橋堆等,20年,工廠直銷省20%,上萬家電路電器生產企業選用,專業的工程師幫您穩定好每一批產品,如果您有遇到什么需要幫助解決的,可以直接聯系下方的聯系號碼或加QQ/微信,由我們的銷售經理給您精準的報價以及產品介紹
     
    聯系號碼:18923864027(同微信)
    QQ:709211280
    相關閱讀