• <tr id="ii00i"></tr>
  • <nav id="ii00i"><sup id="ii00i"></sup></nav>
  • <nav id="ii00i"></nav>
  • <tfoot id="ii00i"><noscript id="ii00i"></noscript></tfoot>
    <tfoot id="ii00i"><noscript id="ii00i"></noscript></tfoot>
  • <tfoot id="ii00i"><noscript id="ii00i"></noscript></tfoot>
    天天成人综合网,亚洲人妻资源网,欧美精品网,国产黑丝袜在线观看视频,蜜桃av一卡二卡三卡,激情综合图区,亚洲avav,亚洲av电影天堂网

    您好!歡迎光臨烜芯微科技品牌官網!

    深圳市烜芯微科技有限公司

    ShenZhen XuanXinWei Technoligy Co.,Ltd
    二極管、三極管、MOS管、橋堆

    全國服務熱線:18923864027

  • 熱門關鍵詞:
  • 橋堆
  • 場效應管
  • 三極管
  • 二極管
  • PMOS做固態繼電器,PMOS防電流倒灌電路圖解
    • 發布時間:2022-10-27 18:02:24
    • 來源:
    • 閱讀次數:
    PMOS做固態繼電器,PMOS防電流倒灌電路圖解
    固態繼電器電路
    可以通過增加一控制I/O,控制開通。并且能在主動關斷時,防止倒灌。
    PMOS 固態繼電器 防倒灌
    固態繼電器電路(防倒灌
    如上這個電路,這個電路廣泛使用在 電源管理、充電控制上。
    這個電路好就好在它是個雙向開關,而且可完全控制開通/關斷,完全可以替代機械繼電器來做固態繼電器(前提是輸入的信號電壓不能太低,起碼超出PMOS的G極導通電壓范圍)。
    下面來分析原理:
    CONTROL電平為高,電路開通,雙向導通:
    如CONTROL電平為高,則Q4 NMOS開通,Q2、Q3的G極電位均被拉低到0V。
    Q2的體二極管率先導通,Q2的S極電平為VCC-0.7V,因為G極電平為0,所以滿足開通條件,Q2完全導通。
    而Q3此時的S極與Q2的S極相連,電位相同,均為VCC。并且G極電平為0,也滿足開通條件,Q3也完全導通。之后VCC向負載正常供電。
    反過來,如果VCC=0,而負載是電壓源,也同樣導通,只不換成了Q3的體二極管先導通,然后再輪到Q2。
    CONTROL電平為低,電路完全關斷:
    CONTROL電平為低,Q2、Q3都會被關斷,并且R2持續上拉,保持Vgs=0,兩個PMOS全部處于完全關斷狀態。
    并且因為Q2、Q3的體二極管是反向串聯的,所以無論從左還是從右側,流經DS的電流只有反向漏電流,幾乎是沒有的。
    類似的開關電路
    上面的開關電路固然非常好,但需要的元件數量的比較多,并且需要串聯兩個PMOS,會對負載效率和成本造成一定的影響。
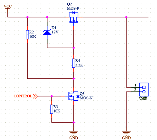
    如果只由一側向另一側供電,不考慮也不存在電流倒灌的情景。(實際中大多是是這種情景)來設計一個高側開關的話,可以是下面這種樣式:
    PMOS 固態繼電器 防倒灌
    上圖能控制開通/關斷,但不能防止電流倒灌。(體二極管會導通)
    〈烜芯微/XXW〉專業制造二極管,三極管,MOS管,橋堆等,20年,工廠直銷省20%,上萬家電路電器生產企業選用,專業的工程師幫您穩定好每一批產品,如果您有遇到什么需要幫助解決的,可以直接聯系下方的聯系號碼或加QQ/微信,由我們的銷售經理給您精準的報價以及產品介紹
     
    聯系號碼:18923864027(同微信)
    QQ:709211280

    相關閱讀