• <tr id="ii00i"></tr>
  • <nav id="ii00i"><sup id="ii00i"></sup></nav>
  • <nav id="ii00i"></nav>
  • <tfoot id="ii00i"><noscript id="ii00i"></noscript></tfoot>
    <tfoot id="ii00i"><noscript id="ii00i"></noscript></tfoot>
  • <tfoot id="ii00i"><noscript id="ii00i"></noscript></tfoot>
    天天成人综合网,亚洲人妻资源网,欧美精品网,国产黑丝袜在线观看视频,蜜桃av一卡二卡三卡,激情综合图区,亚洲avav,亚洲av电影天堂网

    您好!歡迎光臨烜芯微科技品牌官網!

    深圳市烜芯微科技有限公司

    ShenZhen XuanXinWei Technoligy Co.,Ltd
    二極管、三極管、MOS管、橋堆

    全國服務熱線:18923864027

  • 熱門關鍵詞:
  • 橋堆
  • 場效應管
  • 三極管
  • 二極管
  • NMOS+PMOS控制電路圖解
    • 發布時間:2022-04-12 17:51:49
    • 來源:
    • 閱讀次數:
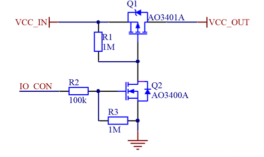
    NMOS+PMOS控制電路圖解
    NMOS+PMOS控制電路
    下面要介紹的是單片機電路里面經常用到的一個MOS管組合控制電路,由一個增強型NMOS管和一個增強型PMOS管組成,IO_CON是接到單片機(單片機供電3.3V)的IO口上,單片機電平控制有兩種情況:
    (1)當IO_CON為高電平時增強型NMOS管AO3400的 Ugs>0,所以此時NMOS管導通,那么此時增強型PMOS管AO3401的G腳為低電平,此時AO3401的Ugs<0,此時PMOS管導通,這樣一來VCC_IN的電就直接到了VCC_OUT。
    (2)當IO_CON為低電平時增強型NMOS管AO3400的 Ugs<0,所以此時NMOS管截止,那么此時增強型PMOS管AO3401的G腳的電壓就是VCC_IN的電壓,此時AO3401的Ugs=0,此時PMOS管截止(不導通),這樣一來VCC_IN和VCC_OUT就被隔離開了。
    NMOS PMOS 控制電路
    補充一下NMOS和PMOS我們用到的特性
    NMOS:
    NMOS PMOS 控制電路
    是柵極高電平(VGS > Vt)導通,低電平斷開,一般用來控制與地之間的導通。
    PMOS:
    NMOS PMOS 控制電路
    是柵極低電平(VGS < Vt)導通,高電平斷開,一般用來控制與電源之間的導通。
    〈烜芯微/XXW〉專業制造二極管,三極管,MOS管,橋堆等,20年,工廠直銷省20%,上萬家電路電器生產企業選用,專業的工程師幫您穩定好每一批產品,如果您有遇到什么需要幫助解決的,可以直接聯系下方的聯系號碼或加QQ/微信,由我們的銷售經理給您精準的報價以及產品介紹
     
    電話:18923864027(同微信)
    QQ:709211280

    相關閱讀