• <tr id="ii00i"></tr>
  • <nav id="ii00i"><sup id="ii00i"></sup></nav>
  • <nav id="ii00i"></nav>
  • <tfoot id="ii00i"><noscript id="ii00i"></noscript></tfoot>
    <tfoot id="ii00i"><noscript id="ii00i"></noscript></tfoot>
  • <tfoot id="ii00i"><noscript id="ii00i"></noscript></tfoot>
    天天成人综合网,亚洲人妻资源网,欧美精品网,国产黑丝袜在线观看视频,蜜桃av一卡二卡三卡,激情综合图区,亚洲avav,亚洲av电影天堂网

    您好!歡迎光臨烜芯微科技品牌官網!

    深圳市烜芯微科技有限公司

    ShenZhen XuanXinWei Technoligy Co.,Ltd
    二極管、三極管、MOS管、橋堆

    全國服務熱線:18923864027

  • 熱門關鍵詞:
  • 橋堆
  • 場效應管
  • 三極管
  • 二極管
  • TL494,利用TL494構成的單回路控制器
    • 發布時間:2021-11-13 19:35:17
    • 來源:
    • 閱讀次數:
    TL494,利用TL494構成的單回路控制器
    TL494是一種電壓驅動型脈寬調制控制集成電路,主要應用在各種開關電源中。本文介紹介紹了以電壓驅動型脈寬調制控制集成電路TL494為核心元件并加上簡單濾波電路及RC放電回路所構成的回路控制器。它能把脈沖寬度變化的信號轉換成與脈沖寬充成正比變化的直流信號,進而實現閉環單回放控制。
    1.TL494管腳配置及功能
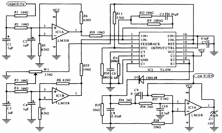
    TL494的內部電路由基準電壓產生電路、振蕩電路、間歇期調整電路、兩個誤差放大器、脈寬調制比較器以及輸出電路等組成。圖1是它的管腳圖,其中1、2腳是誤差放大器I的同相和反相輸入端;3腳是相位校正和增益控制;4腳為間歇期調整,其上加0~3.3V電壓時可使截止時間從2%線性地變化到100%;5、6腳分別用于外接振蕩電阻和振蕩電容;7腳為接地端;8、9腳和11、10腳分別為TL494內部兩個末級輸出三極管的集電極和發射極;12腳為電源供電端;13腳為輸出控制端,該腳接地時為并聯單端輸出方式,接14腳時為推挽輸出方式;14腳為5V基準電壓輸出端,最大輸出電流10mA;15、16腳是誤差放大器Ⅱ的反相和同相輸入端。
    TL494
    圖1 TL494管腳圖
    2.回路控制器工作原理
    回路控制器的方框圖如圖2所示。被控制量(如壓力、流量、溫度等)通過傳感器變換為0~5V的電信號,作為閉環回路的反饋信號,通過有源簡單二階低通濾波電路進行平滑、去除雜波干擾后送給TL494的誤差放大器I的IN+同相輸入端。設定輸入信號是由TL494的5V基準電壓源經一精密多圈電位器分壓,由電位器動端通過有源簡單二階低通濾波電路接入TL494的誤差放大器I的IN-反相輸入端。反饋信號和設定信號通過TL494的誤差放大器I進行比較放大,進而控制脈沖寬度,這個脈沖寬度變化的輸出又經過整流濾波電路及由集成運算放大器構成的隔離放大電路進行平滑和放大處理,輸出一個與脈沖寬度成正比的、變化范圍為0~10V的直流電壓。這個電壓就是所需要的輸出控制電壓,用它去控制執行電路,及時調整被控制量,使被控制量始終與設定值保持一致,形成閉環單回路控制。
    TL494
    圖2 回路控制器方框圖
    3.TL494單回路控制器
    用TL494實現的單回路控制器的電路原理圖如圖3所示。
    TL494
    圖3 TL494回路控制器電路原理圖
    3.1輸入電路
    兩個運算放大器IC1A、IC1B都接成有源簡單二階低通濾波電路,分別作為反饋信號輸入和設定信號輸入的處理電路。在電路設計上,兩個輸入電路采取完全對稱的形式。將有源簡單二階低通濾波電路的截止頻率fp設計為4Hz,根據有源簡單二階低通濾波電路中fp=0.37f0(f0為該濾波器的特征頻率)選取C1與C2為1μF,然后算得R1與R2為16kΩ。這樣可以濾除由于傳感器距離較遠輸入引線過長而帶來的高頻雜波干擾和平滑傳感器信號本身的波動,使加入到TL494的管腳1即誤差放大器I同相輸入端IN+的信號盡可能地平滑和相對穩定。在有源簡單二階低通濾波電路與誤差放大器I同相輸入端IN+之間接有10kΩ的限流隔離電阻。把TL494的14腳輸出的5V基準電壓源,用-3.3kΩ精密多圈電位器W1分壓作為設定輸入信號,通過與處理傳感器反饋信號相同的電路,送入TL494的管腳2,即誤差放大器I的反相輸入端IN-端。實驗中發現,R19、R20這兩個限流隔離電阻必不可少。否則,TL494誤差放大器I的兩個輸入端的電位將相互影響。另外,實驗數據還表明,TL494誤差放大器的兩個輸入端在低電壓時跟蹤的線性不大好,故這里將兩個輸入運算放大器的放大倍數取為2,以改善反饋信號與設定信號的跟蹤線性。
    3.2脈寬調制電路
    在本控制器中只用到了TL494的誤差放大器I,故將誤差放大器II的IN+(16腳)接地、IN-(15腳)接高電平。為保護TL494的輸出三極管,經R13和R10分壓,在4腳加接近0.3V的間歇期調整電壓。R9、R12和C5組成了相位校正和增益控制網絡。經過實驗,在本控制器中振蕩電阻和振蕩電容分別取200kΩ和0.1μF。輸出采用并聯方式,取自發射級。整機電源取12V單電源。
    3.3輸出電路
    為了把脈寬變化的方波信號轉換為大小變化的直流信號,通過開關二極管D1、電容C8進行整流濾波。R15作為整流濾波的輸出負載,還在脈沖截止期間為C8提供放電回路,使C8上的電壓與TL494輸出的脈寬成正比。為使輸出電壓進一步平滑、提高帶負載能力以及使輸出電壓在0~10V之間變化,又加入了一級壓控電壓源二階低通濾波電路。在圖中所示元件參數下,最大的直流輸出電壓是10V IC3A輸出端接的10V穩壓二極管,是保證在意外的情況下,使輸出電壓不大于10V。
    4.工作過程
    當反饋信號大于設定值時,通過TL494的脈寬調制作用,其9腳與10腳并聯輸出信號的脈寬減小,這個輸出信號再經整流濾波電路及隔離與放大輸出電路,使最后輸出的直流控制信號的電壓相應下降。直流控制信號通過控制電路經執行機構(如電動機、電熱管等)使被控制量下降,再進而通過傳感器使反饋信號降低,形成單回路閉環控制。當反饋信號小于設定值時,上述控制過程相反。另外,還可以根據被控制系統的具體情況,來調整輸入二階低通濾波器的電容大小,使控制過程及時、準確、穩定。再有,為使控制過程直觀,還應加上設定量及被控制量的顯示(指示)電路。可從兩個輸入端取出信號,然后分別通過隔離放大電路(如用運算放大器組成的電壓跟隨器)送到表頭指示。表頭可采用多功能數字式電子表頭成品或直接用滿量程5V的機械表頭。
    5.實測數據分析
    表1~表3的數據是在輸出端接10kΩ負載電阻的開環條件下用DT9102A型數字萬用表測得的。其中反饋信號及設定信號分別用精密多圈電位器對標準5V基準源分壓來模擬,并且測量點取自IC1A及IC1B的輸出端即IC1的1腳和7腳,輸出取自IC3A的1腳。所有單位均為伏。
    表1 開環的條件下實測數據組1
    TL494TL494TL494
    對實際的回路控制器電路測量了多組數據,限于篇幅僅列出以上三組數據。從測得的數據分析,我們可以看出,在開環條件下該控制器的反饋信號的動態范圍很小,僅在±0.22V范圍內。當構成閉環回路控制時,在合理的控制系統中(執行機構的最大輸出穩定值應為最大設定值的1.1至1.2倍),可以得出反饋量與設定量一定有一個動態平衡值,且在該平衡值下,反饋量與設定量的一致性應非常好。也就是說,該控制器的控制靈敏度和控制精度都很高。
    經實際應用,證明了以上的分析。該控制器的控制靈敏度和控制精度都很高,可完全取代一些成本高、電路復雜的單回路控制器。
    總結
    綜上所述,用TL494為主要元件實現的閉環單回路控制器具有構思新穎、電路簡單、成本低廉以及控制過程穩定等特點,在很多工業控制場合可獲得廣泛的應用。
    〈烜芯微/XXW〉專業制造二極管,三極管,MOS管,橋堆等,20年,工廠直銷省20%,上萬家電路電器生產企業選用,專業的工程師幫您穩定好每一批產品,如果您有遇到什么需要幫助解決的,可以直接聯系下方的聯系號碼或加QQ/微信,由我們的銷售經理給您精準的報價以及產品介紹
     
    電話:18923864027(同微信)
    QQ:709211280

    相關閱讀