• <tr id="ii00i"></tr>
  • <nav id="ii00i"><sup id="ii00i"></sup></nav>
  • <nav id="ii00i"></nav>
  • <tfoot id="ii00i"><noscript id="ii00i"></noscript></tfoot>
    <tfoot id="ii00i"><noscript id="ii00i"></noscript></tfoot>
  • <tfoot id="ii00i"><noscript id="ii00i"></noscript></tfoot>
    天天成人综合网,亚洲人妻资源网,欧美精品网,国产黑丝袜在线观看视频,蜜桃av一卡二卡三卡,激情综合图区,亚洲avav,亚洲av电影天堂网

    您好!歡迎光臨烜芯微科技品牌官網!

    深圳市烜芯微科技有限公司

    ShenZhen XuanXinWei Technoligy Co.,Ltd
    二極管、三極管、MOS管、橋堆

    全國服務熱線:18923864027

  • 熱門關鍵詞:
  • 橋堆
  • 場效應管
  • 三極管
  • 二極管
  • 74LS244的引腳圖與功能,74LS244應用電路介紹
    • 發布時間:2021-11-06 18:42:52
    • 來源:
    • 閱讀次數:
    74LS244的引腳圖與功能,74LS244應用電路介紹
    74LS244為3態8位緩沖器,一般用作總線驅動器。74LS244沒有鎖存的功能。地址鎖存器就是一個暫存器,它根據控制信號的狀態,將總線上地址代碼暫存起來。8086/8088數據和地址總線采用分時復用操作方法,即用同一總線既傳輸數據又傳輸地址。
    當微處理器與存儲器交換信號時,首先由CPU發出存儲器地址,同時發出允許鎖存信號ALE給鎖存器,當鎖存器接到該信號后將地址/數據總線上的地址鎖存在總線上,隨后才能傳輸數據。
    鎖存器是一個很普通的時序電路。一般的,它在時鐘上升沿或者下降沿來的時候鎖存輸入,然后產生輸出,在其他的時候輸出都不跟隨輸入變化,這就是所謂邊緣觸發的D觸發器。
    內部功能原理圖:
    74LS244
    74LS244由2組、每組四路輸入、輸出構成。每組有一個控制端G,由控制端的高或低電平決定該組數據被接通還是斷開。
    引出端符號:
    1A1~1A4,2A1~2A4輸入端
    /1G,/2G三態允許端(低電平有效)
    1Y1~1Y4,2Y1~2Y4輸出端
    74LS244引腳圖:
    74LS244
    極限值:
    電源電壓:7V
    輸入電壓:5.5V
    輸出高阻態時高電平電壓:5.5V
    工作環境溫度
    54XXX:-55~125℃
    74XXX:0~70℃
    存儲溫度:-65~150℃
    74LS244功能表:
    它主要用于三態輸出,作為地址驅動器、時鐘驅動器、總線驅動器和定向發送器等。其真值表如下:
    74LS244
    L表示低電平
    H表示高電平
    X表示不定狀態
    Z表示高阻態
    74LS244推薦工作條件:
    74LS244
    動態特性(TA=25℃):
    74LS244
    靜態特性(TA為工作環境溫度范圍):
    74LS244
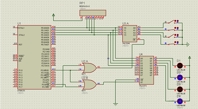
    74LS244應用電路:
    用4個開關控制4個LED的亮滅狀態,其中采用74LS244控制開關的輸入,采用74LS373控制LED輸出。
    代碼:
    74LS244
    電路圖:
    74LS244
    過程分析:
    74LS244
    過程:
    #18 P0=0xff; 通過拉高P0口置為1111 1111,即關閉LED燈;
    #19 com=0; 對CD4071 U2.A的1和CD4071 U2.B的5輸入一個0;
    #20 rd = 0; 對CD4071 U2.A的2輸入一個0;
    由于CD4071的功能是執行邏輯或運算,1和2分別輸入0,則3輸出0給74LS244的OE口;
    74LS244緩沖驅動器的OE為使能端,低電平是有效的,高電平時輸出為三態,此時通過CD4071傳給OE低電平,使開關的電平可以通過74LS244傳入P0;
    開關狀態傳入P0;
    #21 temp = P0; 通過定義的unsigned char temp來存放P0的狀態
    #22 rd = 1; 對CD4071 U2.A的2輸入一個1;
    1=0;2=1;此時或門輸出為1;
    74LS244的OE端高電平時輸出為三態,關閉74LS244
    #23 wr = 1;對CD4071 U2.B的6輸入一個1;
    此時5=0;6=1;CD4071 U2.B的7輸出一個1;
    74LS343的OE為低電平時,用作地址鎖存器;LE為高電平時,輸出Q0-Q7狀態與D0-D7狀態相同;當LE發生負跳變(1-》0)時,輸入端的D0-D7鎖入Q0-Q7
    #24 P0 = temp; temp中的數據存入P0,傳送到74LS343的D端;
    #25 wr = 0; 對CD4071 U2.B的6輸入一個0;
    此時5=0;6=0;CD4071 U2.B的7輸出一個0;
    LE的狀態從1-》0,發生負跳變,輸出Q0-Q7
    LED等接受到開關的情況,發生亮滅。
    實驗結果
    74LS244
    〈烜芯微/XXW〉專業制造二極管,三極管,MOS管,橋堆等,20年,工廠直銷省20%,上萬家電路電器生產企業選用,專業的工程師幫您穩定好每一批產品,如果您有遇到什么需要幫助解決的,可以直接聯系下方的聯系號碼或加QQ/微信,由我們的銷售經理給您精準的報價以及產品介紹
     
    電話:18923864027(同微信)
    QQ:709211280
    相關閱讀