• <tr id="ii00i"></tr>
  • <nav id="ii00i"><sup id="ii00i"></sup></nav>
  • <nav id="ii00i"></nav>
  • <tfoot id="ii00i"><noscript id="ii00i"></noscript></tfoot>
    <tfoot id="ii00i"><noscript id="ii00i"></noscript></tfoot>
  • <tfoot id="ii00i"><noscript id="ii00i"></noscript></tfoot>
    天天成人综合网,亚洲人妻资源网,欧美精品网,国产黑丝袜在线观看视频,蜜桃av一卡二卡三卡,激情综合图区,亚洲avav,亚洲av电影天堂网

    您好!歡迎光臨烜芯微科技品牌官網!

    深圳市烜芯微科技有限公司

    ShenZhen XuanXinWei Technoligy Co.,Ltd
    二極管、三極管、MOS管、橋堆

    全國服務熱線:18923864027

  • 熱門關鍵詞:
  • 橋堆
  • 場效應管
  • 三極管
  • 二極管
  • 晶體管擴流電源電路設計介紹
    • 發布時間:2021-09-25 18:35:35
    • 來源:
    • 閱讀次數:
    晶體管擴流電源電路設計介紹
    1.實驗內容
    基于“外部旁路晶體管擴流”原理,以線性集成穩壓芯片為核心,設計一能夠輸出大電流的直流穩壓電路。假設該穩壓電路輸入電壓為30V,輸出電壓為24V,負載電阻為10Ω。
    實驗具體要求如下:
    (1)確定電路形式,說明晶體管擴流的原理。
    (2)查閱選擇的集成穩壓芯片和擴流晶體管數據手冊,記錄集成穩壓芯片的最大輸出電流,說明擴流晶體管的額定功率選擇依據。
    查閱手冊得LM117最大輸出電流為1.5A
    (3)確定電路其它元件參數。
    (4)利用Altium Designer繪制原理圖。
    2.實驗結果
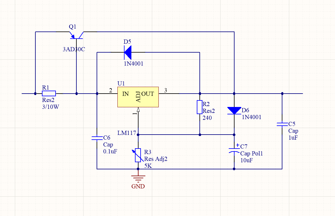
    (1)在下方列出所設計電路的原理圖(Altium Designer完成,確定電路中所有器件的型號和參數)
    C1:防止自激,一般取0.1uF。
    C2:減小輸出紋波,一般取10uF。
    C3:減小阻尼振蕩和改善瞬態特性,可取1μF鉭電容。
    D1、D2:為C3、C2提供放電通路,防止穩壓器承受反向電壓,保護穩壓器。
    R2、R3:調節輸出電壓,通常R2取240Ω,R3為可調電阻,一般取5K
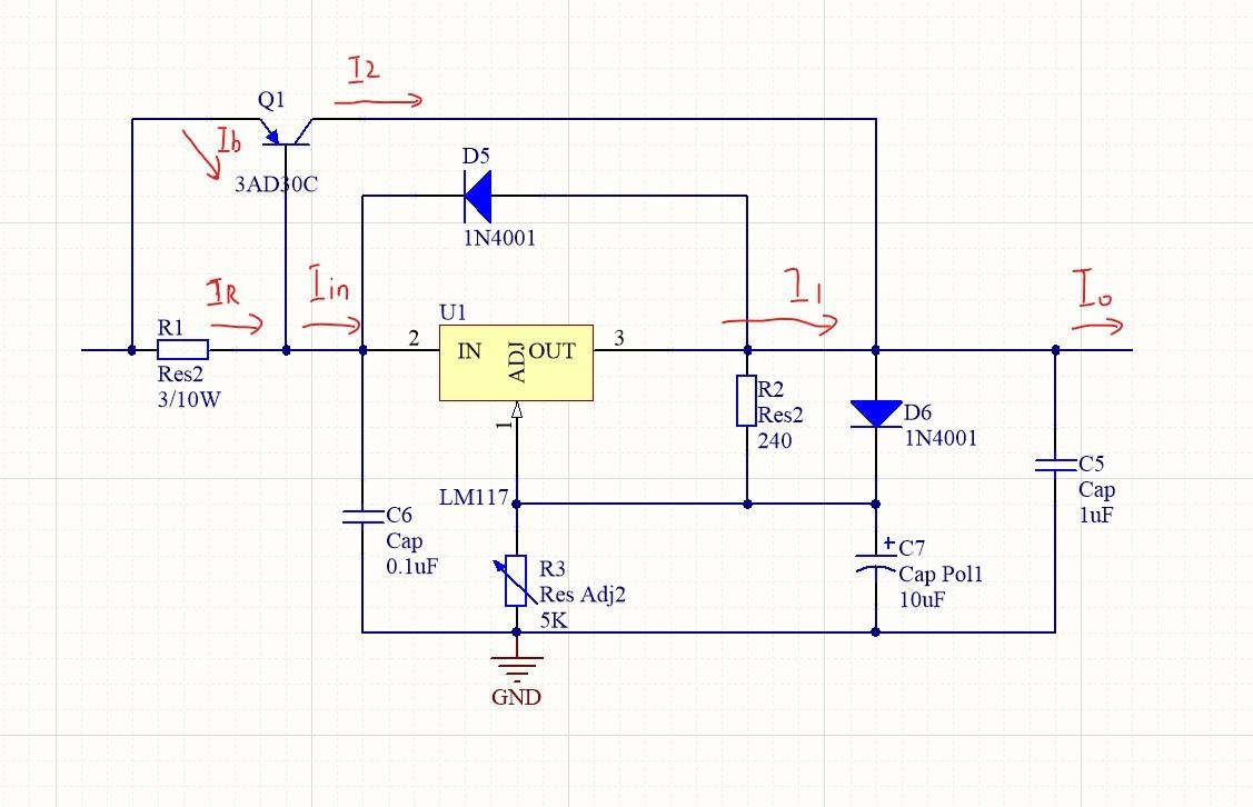
    晶體管擴流電源電路
    所設計電路的原理圖
    (2)結合所設計的電路圖說明該電路的工作原理及晶體管的擴流原理。(具體包括如何實現穩壓、如何實現大電流輸出)
    穩壓原理:
    功率器件(調整管)與負載串行連接,功率器件工作在線性區,靠改變調整管上的壓降來穩定輸出。
    擴流原理:
    IN接直流輸入電源,其輸入電壓的范圍跟選用的芯片有關,OUT為線性穩壓電源的輸出端接負載。流過負載的電流為Io,Io由源LM117的輸出電流I2和PNP的輸出電流I1兩部分。IR為流過電阻的電流,Ib為PNP的基極電流,Iin為源LM117的輸出電流。分析時忽略源LM117的靜態工作電流。假設晶體管的放大倍數為β,晶體管基極導通電壓為Ueb。如圖所示。
    晶體管擴流電源電路
    Io=I1+I2(1-1)
    Iin=IR+Ib(1-2)
    I1=βIb(1-3)
    I2=Iin=IR+Ib(1-4)
    IR=Ueb/R1(1-5)
    Io=I1+I2=βIb+Iin=βIb+IR+Ib=(1+β)Ib+Ueb/R1(1-6)
    由式(1-6)可知是,輸出電流和晶體管的放大倍數以及電阻R1的值相關,由于晶體管輸出電流與基極的電流成正比,晶體管的放大倍數為β,當晶體管處于線性放大區工作時,只要較小的Ib電流,就能獲得較大的I2輸出,當參數選取合適時,I2的電流將是Io輸出電流的主要部分,從而實現了擴流。
    (3)給出所選穩壓芯片的最大輸出電流參數,根據題目要求,列出擴流晶體管額定功率的計算過程。
    因為已知:Uo=1.25×(1+R2/R1)+Iadj×R2
    Io=I1+I2=βIb+Iin=βIb+IR+Ib=(1+β)Ib+Ueb/R1
    所以Po=Io×Uo=[1.25×(1+R2/R1)+Iadj×R2]×[(1+β)Ib+Ueb/R1]即為所求。
    三、實驗思考題
    1、線性穩壓電路的優點有哪些?
    答:輸出電壓穩定、紋波小、電路簡單。
    2、造成三端集成線性穩壓芯片轉換效率不高的原因是什么?
    答:由于調整管始終工作在線性狀態,由此產生的損耗比較大,從而導致電源的效率不高,通常只有35%~60%。
    〈烜芯微/XXW〉專業制造二極管,三極管,MOS管,橋堆等,20年,工廠直銷省20%,上萬家電路電器生產企業選用,專業的工程師幫您穩定好每一批產品,如果您有遇到什么需要幫助解決的,可以直接聯系下方的聯系號碼或加QQ/微信,由我們的銷售經理給您精準的報價以及產品介紹
     
    電話:18923864027(同微信)
    QQ:709211280

    相關閱讀