• <tr id="ii00i"></tr>
  • <nav id="ii00i"><sup id="ii00i"></sup></nav>
  • <nav id="ii00i"></nav>
  • <tfoot id="ii00i"><noscript id="ii00i"></noscript></tfoot>
    <tfoot id="ii00i"><noscript id="ii00i"></noscript></tfoot>
  • <tfoot id="ii00i"><noscript id="ii00i"></noscript></tfoot>
    天天成人综合网,亚洲人妻资源网,欧美精品网,国产黑丝袜在线观看视频,蜜桃av一卡二卡三卡,激情综合图区,亚洲avav,亚洲av电影天堂网

    您好!歡迎光臨烜芯微科技品牌官網!

    深圳市烜芯微科技有限公司

    ShenZhen XuanXinWei Technoligy Co.,Ltd
    二極管、三極管、MOS管、橋堆

    全國服務熱線:18923864027

  • 熱門關鍵詞:
  • 橋堆
  • 場效應管
  • 三極管
  • 二極管
  • MOS管的開關作用知識介紹
    • 發布時間:2021-09-14 17:08:51
    • 來源:
    • 閱讀次數:
    MOS管的開關作用知識介紹
    MOS管全稱MOSFET,分為P溝道和N溝道。
    D極(漏極)
    G極(柵極)
    S極(源極)
    G極 就是中間那端;
    S極,不論是P溝道還是N溝道,兩根線相交的就是源極;
    D極,不論是P溝道還是N溝道,是單獨引線的那邊。
    簡易記法DGS“大狗屎”。
    三極管含有寄生二極管,二極管方向與溝道方向相同。
    三極管導通時候,輸入到輸出的方向與寄生二極管的導通方向相反。
    導通條件:
    N溝道:Ug > Us時導通
    P溝道:Ug < Us時導通
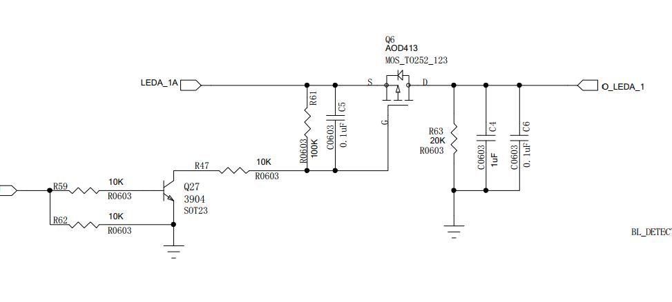
    MOS管開關和三極管開關結合電路參考:
    MOS管的開關作用
    〈烜芯微/XXW〉專業制造二極管,三極管,MOS管,橋堆等,20年,工廠直銷省20%,上萬家電路電器生產企業選用,專業的工程師幫您穩定好每一批產品,如果您有遇到什么需要幫助解決的,可以直接聯系下方的聯系號碼或加QQ/微信,由我們的銷售經理給您精準的報價以及產品介紹
     
    電話:18923864027(同微信)
    QQ:709211280
    相關閱讀