• <tr id="ii00i"></tr>
  • <nav id="ii00i"><sup id="ii00i"></sup></nav>
  • <nav id="ii00i"></nav>
  • <tfoot id="ii00i"><noscript id="ii00i"></noscript></tfoot>
    <tfoot id="ii00i"><noscript id="ii00i"></noscript></tfoot>
  • <tfoot id="ii00i"><noscript id="ii00i"></noscript></tfoot>
    天天成人综合网,亚洲人妻资源网,欧美精品网,国产黑丝袜在线观看视频,蜜桃av一卡二卡三卡,激情综合图区,亚洲avav,亚洲av电影天堂网

    您好!歡迎光臨烜芯微科技品牌官網!

    深圳市烜芯微科技有限公司

    ShenZhen XuanXinWei Technoligy Co.,Ltd
    二極管、三極管、MOS管、橋堆

    全國服務熱線:18923864027

  • 熱門關鍵詞:
  • 橋堆
  • 場效應管
  • 三極管
  • 二極管
  • 自控節能的開關直流穩壓電源電路設計介紹
    • 發布時間:2021-06-22 18:23:21
    • 來源:
    • 閱讀次數:
    自控節能的開關直流穩壓電源電路設計介紹
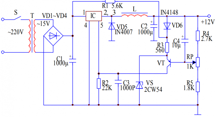
    本電路通過應用 TWH8778 型電子開關集成電路來實現直流穩壓電源的作用。
    開關直流穩壓電源電路圖如圖下圖所示。
    開關直流穩壓電源電路
    當開關 S 閉合后,220V 的交流電壓通過 VD1~VD4 整流、電容器 C1 濾波后,分兩路。輸出。一路加在 IC 集成電路的 1 腳,另一路通過電阻器 R1、R3 加在三極管 VT 的發射極端,使三極管 VT 處于飽和導通狀態。此時集電極的電壓(1.6V 以上)輸出到 IC 集成電路的 5 腳,使得 IC 的內部電子開關導通,則2、3 腳輸出電壓,使得電感器中電流增加,供給負載。
    當輸出電壓達到 6V 時,穩壓管 VS 擊穿,電阻器 R3 上的電流增加,導致 R3 上的電壓增加,當輸出電壓達到 12V 時,三極管 VT 從飽和狀態變為放大狀態。當輸出電壓超過 12V時,三極管 VT 的發射結電壓降低,使得集電極輸出電壓下降,當下降到 1.6V(即 IC 集成電路的 5 腳電位下降到 1.6V)時,IC 開關集成電路斷開,電感器 L 的電流下降,輸出電壓也隨著下降,當下降到 12V 時,三極管 VT 的集電極電位上升為 1.6V 以上,IC 集成電路再次導通,使得輸出電壓始終穩定在 12V。
    在元器件的選擇上,IC 選用 TWH8778 型電子開關集成電路;R1~R5 選用 RTX—1/4W 型碳膜電阻器;C1選用耐壓為 25V 的鋁電解電容器,C2、C4 選用 CD11—16V 電解電容器,C4 選用 CT1 型高頻瓷介電容器;VD1~VD5 選用 IN4004 硅型整流二極管,VD6 選用 IN4148 硅型開關二極管; VS 選用 IN4106 或 2CW60 硅穩壓二極管;RP 可用 WSW 型有機實心微調可變電阻器 ;其余器件可參考圖上標注。另外,本電路結構簡單,只要按照電路圖焊接,選用的元器件無誤,無需調試都能正常工作。穩壓電源輸出電壓為 12V,電流為 1A。
    烜芯微專業制造二極管,三極管,MOS管,橋堆等20年,工廠直銷省20%,4000家電路電器生產企業選用,專業的工程師幫您穩定好每一批產品,如果您有遇到什么需要幫助解決的,可以點擊右邊的工程師,或者點擊銷售經理給您精準的報價以及產品介紹
    相關閱讀