• <tr id="ii00i"></tr>
  • <nav id="ii00i"><sup id="ii00i"></sup></nav>
  • <nav id="ii00i"></nav>
  • <tfoot id="ii00i"><noscript id="ii00i"></noscript></tfoot>
    <tfoot id="ii00i"><noscript id="ii00i"></noscript></tfoot>
  • <tfoot id="ii00i"><noscript id="ii00i"></noscript></tfoot>
    天天成人综合网,亚洲人妻资源网,欧美精品网,国产黑丝袜在线观看视频,蜜桃av一卡二卡三卡,激情综合图区,亚洲avav,亚洲av电影天堂网

    您好!歡迎光臨烜芯微科技品牌官網!

    深圳市烜芯微科技有限公司

    ShenZhen XuanXinWei Technoligy Co.,Ltd
    二極管、三極管、MOS管、橋堆

    全國服務熱線:18923864027

  • 熱門關鍵詞:
  • 橋堆
  • 場效應管
  • 三極管
  • 二極管
  • L7805中文資料-L7805引腳圖與工作原理
    • 發布時間:2021-06-04 18:20:40
    • 來源:
    • 閱讀次數:
    L7805中文資料-L7805引腳圖與工作原理
    L7805是三端穩壓器的型號。
    L7805 中文資料
    三端穩壓集成電路 lm7805。電子產品中,常見的三端穩壓集成電路有正電壓輸出的 lm78 ×× 系列和負電壓輸出的 lm79××系列。顧名思義,三端 IC 是指這種穩壓用的集成電路,只有三條引腳輸出,分別是輸入端、接地端和輸出端。它的樣子象是普通的三極管,TO- 220 的標準封裝,也有 lm9013 樣子的 TO-92 封裝。
    引腳圖及功能
    7805 是我們最常用到的穩壓芯片了,使用方便,用很簡單的電路即可以輸入一個直流穩壓電源,他的輸出電壓恰好為 5v,剛好是 51 系列單片機運行所需的電壓,他有很多的系列如 ka7805,ads7805,cw7805 等,性能有微小的差別,用的最多的還是 lm7805。
    L7805
    其中 1 接整流器輸出的+電壓,2 為公共地(也就是負極),3 就是我們需要的正 5V 輸出電壓了
    工作原理
    穩壓二極管 VD1 串接在 78XX 穩壓器 2 腳與地之間,可使輸出電壓 Uo 得到一定的提高,輸出電壓 Uo 為 78XX 穩壓器輸出電壓與穩壓二極管 VC1 穩壓值之和。VD2 是輸出保護二極管,一旦輸出電壓低于 VD1 穩壓值時,VD2 導通,將輸出電流旁路,保護 7805 穩壓器輸出級不被損壞。
    7805 三端穩壓 IC 在電路運用中應注意以下事項:
    輸入輸出壓差不能太大,太大則轉換效率急速降低,而且容易擊穿損壞。最高輸入電壓不能超過 35 伏; 輸出電流不能太大,1.5A 是其極限值。大電流的輸出,散熱片的尺寸要足夠大,否則會導致高溫保護或熱擊穿; 輸入輸出壓差也不能太小,低于 2 伏穩壓效率急速下降。
    內部結構
    7805 三端穩壓 IC 內部電路具有過壓保護、過流保護、過熱保護功能,這使它的性能很穩定。能夠實現 1A 以上的輸出電流。器件具有良好的溫度系數,因此產品的應用范圍很廣泛。可以運用本地調節來消除噪聲影響,解決了與單點調節相關的分散問題,輸出電壓誤差精度分為±3%和±5%。
    接 3 腳的二極管為防止高壓回串入 7805,如果輸出端意外連接到高于 5V 的電壓,此二極管可避免 7805 輸出電壓高于輸入電壓,從而保護 7805 內部調整管安全。但此二極管將造成輸出電壓降低 0.6V。
    接 2 腳的二極管用于將 7805 參考端(2 腳)電位提高 0.6V,使 7805 輸出 5.6V,補償 3 腳二極管的壓降損失。
    7805 自身有短路保護,無需特別設計保護電路。
    作用和用途
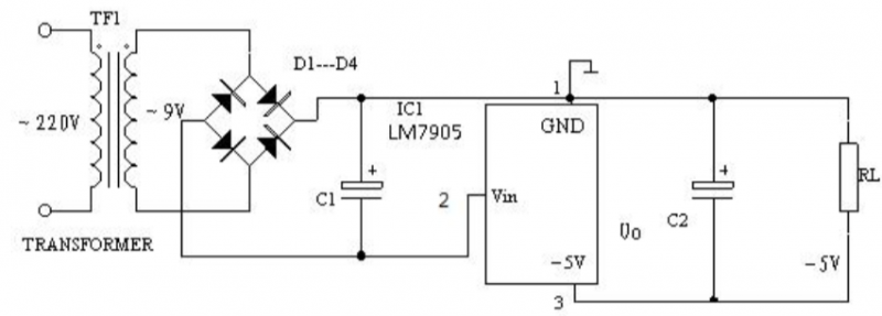
    78XX 系列集成穩壓器的典型應用電路如下圖所示,這是一個輸出正 5V 直流電壓的穩壓電源電路。IC 采用集成穩壓器 7805,C1、C2 分別為輸入端和輸出端濾波電容,RL 為負載電阻。當輸出電流較大時,7805 應配上散熱板。
    穩壓二極管 VD1 串接在 78XX 穩壓器 2 腳與地之間,可使輸出電壓 Uo 得到一定的提高,輸出電壓 Uo 為 78XX 穩壓器輸出電 壓與穩壓二極管 VC1 穩壓值之和。VD2 是輸出保護二極管,一旦輸出電壓低于 VD1 穩壓值時,VD2 導通,將輸出電流旁路,保護 7800 穩壓器輸出級不被損壞。
    由于 R1、RP 電阻網絡的作用,使得輸出電壓被提高,提高的幅度取決于 RP 與 R1 的比值。調節電位器 RP,即 可一定范圍內調節輸出電壓。當 RP=0 時,輸出電壓 Uo 等于 78XX 穩壓器輸出電壓;當 RP 逐步增大時,Uo 也隨之逐步提高。
    VT2 為外接擴流率管,VT1 為推動管,二者為達林頓連接。R1 為偏置電阻。該電路最大輸出電流取決于 VT2 的參數
    L7805烜芯微專業制造二極管,三極管,MOS管,橋堆等20年,工廠直銷省20%,4000家電路電器生產企業選用,專業的工程師幫您穩定好每一批產品,如果您有遇到什么需要幫助解決的,可以點擊右邊的工程師,或者點擊銷售經理給您精準的報價以及產品介紹
    相關閱讀