• <tr id="ii00i"></tr>
  • <nav id="ii00i"><sup id="ii00i"></sup></nav>
  • <nav id="ii00i"></nav>
  • <tfoot id="ii00i"><noscript id="ii00i"></noscript></tfoot>
    <tfoot id="ii00i"><noscript id="ii00i"></noscript></tfoot>
  • <tfoot id="ii00i"><noscript id="ii00i"></noscript></tfoot>
    天天成人综合网,亚洲人妻资源网,欧美精品网,国产黑丝袜在线观看视频,蜜桃av一卡二卡三卡,激情综合图区,亚洲avav,亚洲av电影天堂网

    您好!歡迎光臨烜芯微科技品牌官網!

    深圳市烜芯微科技有限公司

    ShenZhen XuanXinWei Technoligy Co.,Ltd
    二極管、三極管、MOS管、橋堆

    全國服務熱線:18923864027

  • 熱門關鍵詞:
  • 橋堆
  • 場效應管
  • 三極管
  • 二極管
  • 音響電路圖解析
    • 發布時間:2021-04-08 15:57:39
    • 來源:
    • 閱讀次數:
    音響電路圖解析
    音響大概包括功放、周邊設備(包括壓限器、效果器、均衡器、VCD、DVD等)、揚聲器(音箱、喇叭)、調音臺、麥克風、顯示設備等等加起來一套。
    音響電路圖
    1. 音響電路圖
    音響電路圖
    音響電路圖原理
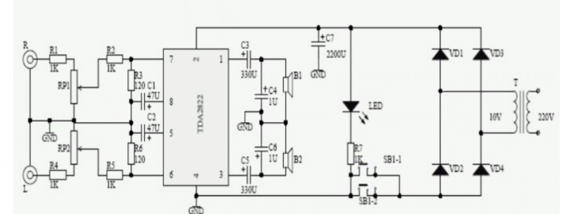
    功放電路  TDA2822 是一片內部集成了雙路音頻功率放大器的集成電路,其工作電壓范圍是  1.8—15V,2 腳是電源輸入端,4 腳是公共接地端,7、8、1 腳分別是其中一路放大器的正  向輸入、反向輸入、輸出端,6、5、3 腳別是另一路放大器的正向輸入、反向輸入、輸出端,  芯片工作時兩個輸出端的電壓約等于 1/2 電源電壓,因此 C2、C5 作為輸出電容隔開直流電  避免燒壞喇叭;C4、C6 是用來調整輸出信號相移的,避免功放電路產生自激振蕩而損壞;  C1、C2 為反向輸入端信號耦合電容,R2、R5 為輸入電阻,它決定了放大器的輸入阻抗。  
    音量控制電路  R、R4、RP1、RP2、R2、R5 組成音量控制電路,由圖中可知 R1、RP1 組成串聯  分壓電路當 RP1 的滑動臂改變位置時,其上的信號電壓隨之改變,經 R2 耦合至功放輸入  端,另一路原理也是一樣的。
    AC-DC 電路  電路由變壓器 T 與二極管 VD1—VD4 組成,經 C7 濾波獲得功放電路所需的工作  電壓,變壓器由 220V 變為 10V 交流電,VD1—VD4 組成橋式整流電路,由于二極管正向  壓降約 0.7V 由此可知經 C7 濾波后電壓約等于(10-0.7-0.7)X1.414,符合 TDA2822 正常  工作電壓。  四、電源開關與指示燈電路  SB1 是電源開關,R7 與 LED 組成電源開起指示電路,按下開關時共犯電路的公  共接地端與橋式整流的負極輸出接通,電源通過 LED、限流電阻 R7 與接地端通,此時 LED  點亮,整機上電開始工作。
    音響電路圖作用
    現如今音視頻方面的發展對生活起到了非常重要的作用,特別是智能硬件行業中,音視頻以及連接技術(WIFI,藍牙等)都尤為重要。今天就講一下音箱的原理。音箱一般的作用就是對聲音信號的外放,通常有播放器過來的聲音外放和麥克風等信號的外放。
    烜芯微專業制造二極管,三極管,MOS管,橋堆等20年,工廠直銷省20%,4000家電路電器生產企業選用,專業的工程師幫您穩定好每一批產品,如果您有遇到什么需要幫助解決的,可以點擊右邊的工程師,或者點擊銷售經理給您精準的報價以及產品介紹
    相關閱讀