• <tr id="ii00i"></tr>
  • <nav id="ii00i"><sup id="ii00i"></sup></nav>
  • <nav id="ii00i"></nav>
  • <tfoot id="ii00i"><noscript id="ii00i"></noscript></tfoot>
    <tfoot id="ii00i"><noscript id="ii00i"></noscript></tfoot>
  • <tfoot id="ii00i"><noscript id="ii00i"></noscript></tfoot>
    天天成人综合网,亚洲人妻资源网,欧美精品网,国产黑丝袜在线观看视频,蜜桃av一卡二卡三卡,激情综合图区,亚洲avav,亚洲av电影天堂网

    您好!歡迎光臨烜芯微科技品牌官網!

    深圳市烜芯微科技有限公司

    ShenZhen XuanXinWei Technoligy Co.,Ltd
    二極管、三極管、MOS管、橋堆

    全國服務熱線:18923864027

  • 熱門關鍵詞:
  • 橋堆
  • 場效應管
  • 三極管
  • 二極管
  • 振蕩電路的工作原理與其特性
    • 發布時間:2020-08-04 17:55:08
    • 來源:
    • 閱讀次數:
    振蕩電路的工作原理與其特性
    振蕩電路,簡單來講,就是指能夠產生大小和方向均隨著周期發生變化的振蕩電流,而產生的這種振蕩電流的電路我們就叫做振蕩電路。LC回路便是其中最簡單的振蕩電路。振蕩電流不能用線圈在磁場中轉動產生,它是 一種頻率比較高的交變電流,只能在振蕩電路中產生。那么振蕩電路的工作原理具體是什么呢?在接下來的文章中,小編將會為您詳細的介紹,希望對您的學習有所幫助!
    振蕩電路物理模型滿足的條件有以下3點:
    1.電感線圈L集中了全部電路的電感,電容器C集中了全部電路的電容,無潛布電容存在。
    2.個電路的電阻R=0(包括線圈、導線),從能量角度看沒有其它形式的能向內能轉化,即熱損耗為零。
    3.LC振蕩電路在發生電磁振蕩時不向外界空間輻射電磁波,是嚴格意義上的閉合電路,LC電路內部只發生線圈磁場能與電容器電場能之間的相互轉化,即便是電容器內產生的變化電場,線圈內產生的變化磁場也沒有按麥克斯韋的電磁場理論激發相應的磁場和電場,向周圍空間輻射電磁波。
    一般振蕩電路由放大電路、正反饋網絡、選頻網絡和穩幅電路四部分組成。敖大電路是滿足幅度平衡條件必不可少的,因為振蕩過程中,必然會有能量損耗,導致振蕩衰減。通過放大電路,可以控制電源不斷地向振蕩系統提供能量,以維持等幅振蕩,所以放大電路實質上是一個換能器,它起補充能量損耗的作用。
    正反饋網絡是滿足相位平衡條件必不可少的,它將放大電路輸出電量的一部分或全部返送到輸入端,完成自激任務,實質上,它起能量控制作用。選頻網絡的作用是使通過正反饋網絡的反饋信號中,只有所選定的信號才能使電路滿足自激振蕩條件,對于其他頻率的信號,由于不能滿足自激振蕩條件,從而受到抑制,其目的在于使電路產生單一頻率的正弦波信號。
    選頻網絡若由R、C元件組成,稱RC正弦波振蕩電路;若由L、C元件組成,則稱LC正弦波振蕩電路;若用石英晶體組成,則稱石英晶體振蕩電路。穩幅電路的作用是穩定振蕩信號的振幅,它可以采用熱敏元件或其他限幅電路,也可以利用放大電路自身元件的非線性來完成。為了更好地獲得穩定的等幅振蕩,有時還需引入負反饋網絡。
    在分析振蕩電路的工作原理時先檢查電路是否具有放大電路、反饋網絡、選頻網絡和穩幅環節,再檢查放大電路的靜態工作點是否能保證放大電路正常工作,然后分析電路是否滿足自激振蕩條件,即相位平衡條件與振幅平衡條件。
    振蕩電路的振蕩條件包括平衡條件和起振條件兩部分。
    振蕩電路的平衡條件就是振蕩電路維持等幅振蕩的條件。振蕩電路的平衡條件包括幅度平衡條件和相位平衡條件兩部分。振蕩電路乏所以能夠在沒有外加輸入交流信號的情況下就有輸出信號,是因為它用自身的正反饋信號作為輸入信號了。
    所以,為了使振蕩電路維持等幅振蕩,必須使它的反饋信號Vf的幅度和相位與它的凈輸入信號Vid相同。振蕩電路的幅度平衡條件是AF =1;振蕩電路的相位平衡條件是cpA +(pf=+2n,7r(n=0,l,2,3--)。式中,妒A表示基本放大電路的相移,9f表示正反饋網絡的相移。對于一個振蕩電路來說,必須同時滿是振蕩電路的幅度平衡條件和相位平衡條件,振蕩電路才能維持等幅振蕩。
    振蕩電路剛開始工作時,在接通電源的瞬間,電路中便產生了電流擾動。這些電流擾動可能是接通電源的瞬間引起的電流突變,也可能是三極管或電路內部的噪聲信號。這個電流擾動中包含了多種頻率的微弱正弦波信號,這些信號就是振蕩電路的初始輸入信號。
    在振蕩電路開始工作時,如果能滿足AF》1,則通過振蕩電路的放大與選頻作用,就能將與選頻網絡頻率相同的正弦波信號放大并反饋到放大電路的輸入端,而其他頻率的信號則被選頻網絡抑制掉。這樣就能使振蕩電路在接通電源后,從小到大的建立起振蕩,直至AF =1時,振蕩幅度定下來。所以AF》1稱為振蕩電路的起振條件。
    利用三極管的非線性或在電路中采用負反饋等措施,即可使振蕩電路從AF 》1過渡到AF =1,達到穩定振幅的目的。
    如果把振蕩電路的維持條件和起振條件結合起來,寫作AF≥1,這就是振蕩電路的幅度平衡條件。也就是說,要保證振蕩電路能夠產生并維持等幅振蕩,在滿足維持條件的同時,還必須滿足起振條件。綜上所述,振蕩電路的振蕩條件為AF≥1:(;PA +(pf=t:2n-rr(n =0,l,2,3--)o
    在設計振蕩電路時,還必須注意以下的特性。
    1輸出位準的穩定度
    相對于時間,溫度,電源電壓的輸出位準穩定度。
    2振蕩波形失真
    此為正弦波輸出的失真率表示。如果為純粹的正弦波時,失真率成為零。
    在高頻率振蕩電路中,除了上述特性以外,尚要考慮到在設計時的頻率可變范圍以及振蕩頻率范圍
    3頻率穩定度
    振蕩電路特性的良否,是由頻率穩定度決定的,此為振蕩器的重要特性。關于頻率的變動可以用以下數值表示之。
    頻率:經過時間的變動
    電源ON后,隨著時間的經過,所產生的頻率變動。特別是,在熱機(warm-up)時的變動最大。
    頻率溫度系數
    相對于溫度變化時的頻率變動,用ppm/℃表示。
    頻率:電源電壓變動
    電源電壓變化時的頻率變動,用%/V表示。
    我們知道振蕩電路由四部分組成,分別是放大電路、正反饋網絡、選頻網絡和穩幅電路。我們在分析振蕩電路的工作原理時,應該先檢查電路的各個環節是否完善,其次還要檢查放大電路的靜態工作點是否正確,放大電路能否正常工作,然后分析電路是否滿足自激振蕩條件。只有各個方面都檢查確認后,我們再來分析振蕩電路的共作原理就會比較容易理解了。
    振蕩電路的設計集錦
    壓控振蕩電路的設計
    方案一:分立器件組成的壓控振蕩器
    串聯諧振電容三點式電路(又稱克拉潑電路)具有輸出波形、穩定性較好,頻率調節較為方便。壓控晶體振蕩器由于晶體的Q值高、老化效應小和溫度系數較小等特點,而具有較高的短期和長期頻率穩定度。壓控晶體振蕩器調諧的范圍在數量級,調諧范圍很窄。為擴大壓控晶體振蕩器的調諧范圍,常采用串聯壓控晶體振蕩器和在晶體上并接電感等方法,但都以犧牲振蕩器頻率穩定度為代價。
    這兩種方法電路結構比較簡單,成本不高,但是調試不太方便,穩定性不是很好。
    振蕩電路的工作原理
    方案二:積分-施密特觸發器型壓控振蕩器
    該類電路屬于低頻寬帶通用形壓控多諧振蕩器。其中心頻率通過外接定時電容和電阻實現,電源電壓范圍較寬,優點是線形度好,可控范圍寬,缺點是頻率穩定度底,易受溫度和電源電壓變化的影響,最高工作頻率只1MHz左右。
    方案三:射級耦合多諧振蕩型壓控振蕩器
    該類集成電路采用二極管作負載,Ud較小,采用對稱結構的三極管工作在共基接法,直接耦合正反饋較強,振蕩頻率較高,壓-頻特性較好,且調整方便,輸出最高頻率可達155MHz。
    方案四:LC負阻型壓控振蕩器
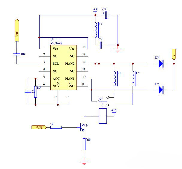
    這種振蕩器有眾多的集成電路存在,由于采用ECL工藝,所以最高工作頻率可以達到幾百MHz,且電路簡單,穩定性好,調試方便。比較以上四種方案,從電路結構、穩定性、頻率上限、調試難易程度、構建系統的費用等方面比較,方案四明顯優于另三套方案。實現方案四的集成電路很多,在此,作者采用 Motorala公司生產的LC負阻
    型壓控振蕩器MC1648,該芯片的使用較為廣泛,購買比較方便。其外部電路結構簡單、穩定性好,故本系統采用采用這種結構。
    電路設計
    MC1648是單片集成的射極耦合振蕩器,輸出MECL電平。電路工作時,外接電感L和電容C的并聯諧振回路即可形成固定頻率的振蕩器。若外接變容二極管,控制變容管的直流偏置即可構成LC壓控振蕩器。MC1648的工作電源為5v或負5.2V。最高工作頻率可達225MHz.幾種常見的變容管連接方式和相應的壓控特性見下圖,其中(a)(b)為單管連接,控制電壓加到變容管,其作用是限流。(c)采用雙管背對背連接,其工作頻率高,壓控特性也好,本系統采用此種結構。電路的5端為AGC。改變AGC的電位,則振蕩幅度改變,經放大輸出的波形也不一樣。通過AGC調節,電路可以輸出正弦波,也可以輸出方波。
    振蕩電路的工作原理
    振蕩器是系統產生頻率的關鍵,決定著輸出波形是否失真,以及輸出幅度的大小。因為是高頻電路,所以對電源的要求比較高,常需要對電源進行處理才能,比如加電感電容來濾波,既可以防止工頻變壓器對振蕩器的干擾,也可以防止振蕩器通過電源對其他電路的干擾。在進行這些處理后,一般還要加金屬屏蔽外罩,才有更好的效果。 根據選用的變容二極管2CC12B,其最大工作頻率為50MHz,由于采用較合適的結構設計,本系統實際工作頻率為8~68MHz,輸出頻率范圍達 60MHz,但是要通過改變電感來實現。
    振蕩電路的工作原理
    555多諧振蕩的基本電路
    用555時基電路可組成各種形式的自激式多諧振蕩器,其基本電路如圖a所示。當電路剛接通電源時,由于C來不及充電,555電路的②腳處于零電平,導致其輸出③腳為高電平。當電源通過RA、RB向C充電到Vc≥Vcc時,輸出端③腳由高電路平變為低電平,電容C 經RB和內部電路的放電開關管放電。當放電到Vc≤Vcc時,輸出端又由低電平轉變為高電平。此時電容再次充電,這種過程可周而復始地進行下去,形成自激振蕩。圖(b)給出了輸出端及電容器C上電壓的波形。
    振蕩電路的工作原理
    555是一個綜合了數字電路與模擬電路特點于一身的集成電路,在一些與時間相關的電路上得到廣泛的應用。主要的設計要點是,利用電容C1的充放電,得到不同的電平,555里面的兩個比較在不同電平間翻轉,進而給RS觸發器提供輸入,從而輸出諧振方波來。而輸出的頻率,可以用下面的公式計算:1.44/(R1 + 2R2)C1。
    振蕩電路的工作原理烜芯微專業制造二極管,三極管,MOS管,橋堆等20年,工廠直銷省20%,4000家電路電器生產企業選用,專業的工程師幫您穩定好每一批產品,如果您有遇到什么需要幫助解決的,可以點擊右邊的工程師,或者點擊銷售經理給您精準的報價以及產品介紹
    相關閱讀