升壓電路原理
了解二極管升壓電路之前,我們來看看升壓電路原理。升壓電路原理如下:舉個簡單的例子:有一個12V的電路,電路中有一個場效應管需要15V的驅動電壓,這個電壓怎么弄出來?就是用自舉。通常用一個電容和一個二極管,電容存儲電荷,二極管防止電流倒灌,頻率較高的時候,自舉電路的電壓就是電路輸入的電壓加上電容上的電壓,起到升壓的作用。
自舉電路只是在實踐中定的名稱,在理論上沒有這個概念。自舉電路主要是在甲乙類單電源互補對稱電路中使用較為普遍。甲乙類單電源互補對稱電路在理論上可以使輸出電壓Vo達到Vcc的一半,但在實際的測試中,輸出電壓遠達不到Vcc的一半。其中重要的原因就需要一個高于Vcc的電壓。所以采用自舉電路來升壓。
常用自舉電路(摘自fairchild,使用說明書AN-6076《供高電壓柵極驅動器IC 使用的自舉電路的設計和使用準則》),開關直流升壓電路(即所謂的boost或者step-up電路)原理,the boost converter,或者叫step-up converter,是一種開關直流升壓電路,它可以是輸出電壓比輸入電壓高。基本電路圖見圖1.

假定那個開關(三極管或者mos管)已經斷開了很長時間,所有的元件都處于理想狀態,電容電壓等于輸入電壓。下面要分充電和放電兩個部分來說明這個電路。
(1)充電過程
升壓電路原理的充電過程,在充電過程中,開關閉合(三極管導通),等效電路如圖二,開關(三極管)處用導線代替。這時,輸入電壓流過電感。二極管防止電容對地放電。由于輸入是直流電,所以電感上的電流以一定的比率線性增加,這個比率跟電感大小有關。隨著電感電流增加,電感里儲存了一些能量。

(2)放電過程
升壓電路原理的放電過程。如圖,這是當開關斷開(三極管截止)時的等效電路。當開關斷開(三極管截止)時,由于電感的電流 保持特性,流經電感的電流不會馬上變為0,而是緩慢的由充電完畢時的值變為0。而原來的電路已斷開,于是電感只能通過新電路放電,即電感開始給電容充電, 電容兩端電壓升高,此時電壓已經高于輸入電壓了,升壓完畢。

升壓過程就是一個電感的能量傳遞過程。充電時,電感吸收能量,放電時電感放出能量。如果電感量足夠大,那么在輸出端就可以在放電過程中保持一個持續的電流。如果這個通斷的過程不斷重復,就可以在電容兩端得到高于輸入電壓的電壓。

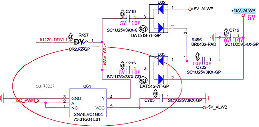
電容二極管升壓電路分析

當電路未通電時,各處電平都是0V。

當通電時,右上角+5V_ALWP通過D32的1引腳對C710、C722、C715、C719進行充電,此時電容上兩端的電位如上圖所示。此時+15V_ALWP輸出端口的實際電平為5V。

當U64的Y引腳開始輸出幅值為5V的方波,當Y第一次處于5V電位時:
1.由于電容兩端的電壓不能突變,此時C715兩端的電壓為左邊5V,右邊為10V,然后電流經過D35的2引腳對C719電容充電,充完電后C719的電壓升到了10V。
2.同時,Y輸出的5V也對C710進行充電,C710兩端的電壓為左邊5V,右邊為10V,然后電流經過D32的2引腳對C722進行充電,充完電后C722的電壓升到了10V。
此時+15V_ALWP輸出端口的實際電平為10V。

當U64的Y引腳開始輸出幅值為5V的方波,當Y第一次處于0V電位時:
1.由于電容兩端的電位不能突變,此時C715兩端的電壓為左邊0V,右邊5V。當C715電壓為5V后,由于C722電壓10V大于C715的5V,C722會對C715充電。充電后C715=C722=7.5V。此時C715的電壓依然比C719的電壓低。但是由于D32二極管反向截止,所以C719不會對C715充電。C719的電壓保持在10V。
2.同時,C710的電壓為左邊0V,右邊5V,C722的左端電壓為7.5V,由于D32的2引腳的反向截止,C722依然不會對C710充電,C722保持在7.5V。
當Y第二次處于5V時,C722通過C710、D32的2引腳又被充電為10V。當Y又處于低電平時,C722(10V)對C715(7.5V)充電。C715的電壓變為8.75V。經過數次過程后,C715兩端的電壓差上升為了10V,當Y再次為5V時,C715的右端的電位變為了15V。當然,在
整個過程中,C715都在通過D35的2引腳向C719充電。
最終+15V_ALWP輸出端口的電平變為了15V。
兩種發光二極管升壓電路-自制LED手電筒
發光二極管升壓電路(一)

發光二極管升壓電路(二)
節干電池電壓是1.5伏,達不到發光二極管的導通電壓(大約2.5伏),不能讓二極管發光,因此必須用一個升壓電路。除了發光二極管只要2個電子元件就夠了完成后的電路如下圖:1個電感線圈、1個電阻、1個三極管、1個發光二極管、1節干電池,焊接在一起,二極管就能夠發光了。

下面是電路圖:除了發光二極管,只需要1個1000歐姆的電阻、1個三極管(2N3904)這兩種電子元件就行了,還有一個電感線圈,需要自己動手繞制。




烜芯微專業制造二極管,三極管,MOS管,橋堆等20年,工廠直銷省20%,1500家電路電器生產企業選用,專業的工程師幫您穩定好每一批產品,如果您有遇到什么需要幫助解決的,可以點擊右邊的工程師,或者點擊銷售經理給您精準的報價以及產品介紹

