• <tr id="ii00i"></tr>
  • <nav id="ii00i"><sup id="ii00i"></sup></nav>
  • <nav id="ii00i"></nav>
  • <tfoot id="ii00i"><noscript id="ii00i"></noscript></tfoot>
    <tfoot id="ii00i"><noscript id="ii00i"></noscript></tfoot>
  • <tfoot id="ii00i"><noscript id="ii00i"></noscript></tfoot>
    天天成人综合网,亚洲人妻资源网,欧美精品网,国产黑丝袜在线观看视频,蜜桃av一卡二卡三卡,激情综合图区,亚洲avav,亚洲av电影天堂网

    您好!歡迎光臨烜芯微科技品牌官網!

    深圳市烜芯微科技有限公司

    ShenZhen XuanXinWei Technoligy Co.,Ltd
    二極管、三極管、MOS管、橋堆

    全國服務熱線:18923864027

  • 熱門關鍵詞:
  • 橋堆
  • 場效應管
  • 三極管
  • 二極管
  • IC集成電路和PCB板之間的差異-成分特性與應用實例
    • 發布時間:2020-04-27 14:59:27
    • 來源:
    • 閱讀次數:
    IC集成電路和PCB板之間的差異-成分特性與應用實例
    本文通過首先介紹它們的組成,特點和應用實例,總結出集成電路(以下簡稱IC)與印刷電路板(以下簡稱PCB)的區別。
    一、PCB板
    1. PCB的組成
    ● 接線和圖案:接線是一種導電元件的工具,另外還有一個大的銅表面設計用于接地和作為電源。布線和圖案同時制作。
    ● 介電:通常稱為基板,用于保持布線和層之間的絕緣。  
    ● 通孔/通孔:可以使兩層上方的布線相互接通,較大的布線用作部分插件,非電鍍通孔(nPTH)通常用作表面安裝定位和固定螺釘進行組裝。
    ● 焊料電阻/焊料掩模:并非所有銅表面都通過錫焊接部件。因此,在沒有錫的區域,印刷材料(通常是環氧樹脂)以避免短路。根據工藝的不同,分為綠油,紅油和藍油。
    ● 圖例/標記/絲網:沒必要。其主要功能是標記每個部件的名稱和位置框架,以便于組裝后的維護和識別。
    ● 表面處理:銅表面在一般環境中容易氧化,導致焊接不良,因此有必要對銅表面進行保護。保護方法包括HASL,ENIG,浸銀,浸入式TIn和OSP,它們各有優缺點,所有這些都通常稱為表面處理。
    IC集成電路
    PCB線路板
    2. PCB的特性
    ● 密度高。幾十年來,PCB高密度隨著集成電路集成和安裝技術的發展而發展。
    ● 高可靠性。通過一系列檢查,測試和老化測試,PCB可以長期可靠地運行(通常為20年)。
    ● 外觀設計。對于基于PCB性能(電氣,物理,化學,機械等)的要求,PCB設計標準化,時間短,效率高。
    ● 生產率。通過現代化管理,可以通過標準化,規模化,自動化確保產品質量的一致性。
    ● 可測性。建立完整的測試方法和測試標準,并使用各種測試設備和儀器來測試和評估PCB產品的合格性和使用壽命。
    ● 可裝配性。PCB產品不僅可以方便地組裝各種元件標準化,而且可以將各種元件組裝成更大的零件,系統,甚至整個機器。
    ● 可維護性。由于PCB產品和組件是以標準化設計和規模制造的,因此這些組件也是標準化的。因此,一旦系統出現故障,可以快速更換,方便靈活地恢復系統。當然,可以給出更多的例子,例如小型化和輕量化系統以及加速信號傳輸等。
    3. PCB的應用實例
    IC集成電路
    雙輸出反激式電路的一種比較穩定的解決方案
    IC集成電路
    雙輸出反激電路,輸出相對穩定
    這種電路通常用于低功率電源。為了確保兩個繞組的更好的交叉調整。我們需要注意以下問題。
    ● 在本例中,如果雙采樣交叉調整率較低,即使無法處理空載和獨立負載問題,我們一般通過將采樣反饋端設置為5V來解決問題。但是這種方法不適用于兩組電壓相互遠離的應用,它們將使用一個以上的變壓器腳。
    ● 反饋用光耦器使用12 V電源,后置濾波器電感器前的采樣點更好。由于濾波電感前面的波可以更快地反映前端PWM的調制狀態,即使TL431開度到一定程度,12V波也會使光耦的反饋電流略有不同。在反饋回路的情況下,光耦合電源的采樣點的選擇對于動態響應和調整率的平衡控制更有利。
    ● 12 V繞組應靠近初級繞組。由于反饋采樣為5V,因此更有效地確保12V的電壓變化率較小,因此難以控制12V繞組。
    ● 前面描述的模板基本上在5%的可接受范圍內。
    二、IC集成電路
    1. IC的組成
    IC是微電子設備或組件。電路中所需的晶體管,二極管,電阻,電容和電感在某一過程中相互連接,并在小型半導體芯片或介質基板上制作,然后封裝在外殼中,最后成為具有所需的微結構電路功能; 所有組件在結構上都集成為IC。
    IC集成電路
    IC集成電路
    2. IC的特性  
    ● 簡單的電路。由于集成電路的使用,整機電路的設計,調試和安裝都得到了簡化,特別是采用了一些特殊的集成電路后,整機電路顯得更加簡單。 
    ● 性價比高。與分立電子元件電路相比,集成電路的整體電路性能更高,成本和價格更低。集成運算放大器電路的高增益和小的零漂移是分立電子元件無法比擬的。  
    ● 高可靠性。該集成電路具有可靠性高的優點,提高了整個電路的可靠性,提高了電路的性能和一致性。此外,通過集成電路,電路中的焊點大大減少,虛焊的可能性降低,使整個電路更可靠。   
    ● 減少能源消耗。集成電路還具有功耗小,體積小,價格低等優點。具有相同功能的電路與集成電路相比,與分立電子元件相比,功耗更低。
    ● 故障率低。集成電路的故障率低于分立電路的故障率,降低了整個電路的故障率。
    總之,該集成電路具有體積小,重量輕,引線和焊接接頭少,壽命長,可靠性高,性能好,成本低等優點,便于批量生產。當電子設備由集成電路組裝時,其組裝密度可以比晶體管增加數十至數千倍,并且可以大大提高設備的穩定工作時間。
    3. IC的應用實例
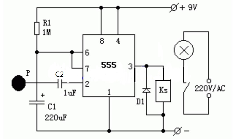
    555觸摸計時開關
    IC1是555定時電路,此處連接到單穩態電路。通常,由于觸摸芯片的P端沒有感應電壓,電容器C1通過555的第7個引腳完成放電,第3個引腳的輸出為低電平,繼電器KS釋放,燈為不開。  
    需要打開燈泡時,請用手觸摸金屬板P,人體引起的雜波信號的觸發電壓從C2增加到555,使得555的輸出從低電平變為高電平,繼電器KS拉入并且電燈發光。同時,555第7引腳內部截止,通過R1給C1充電,這是時序的開始。 
    當電容器C1上的電壓上升到電源電壓的2/3時,555第7次通過導致C1放電,第3引腳的輸出從高電平變為低電平,繼電器釋放,燈滅,時間結束。
    時間由R1和C1確定:T1 = 1.1R1 * C1。根據該圖,定時時間約為4分鐘。D1可以選擇1N4148或1N4001。
    IC集成電路
    IC集成電路示例:555定時電路圖
    PCB和IC之間的區別
    集成電路是一種小型化的電子電路,內部芯片很小,難以直接連接到PCB,但IC可以很容易地連接到PCB。北橋芯片和CPU內部的主板稱為IC,其原始名稱也稱為集成塊。
    PCB幾乎用于所有電子設備。如果設備中有電子部件,則PCB安裝在各種尺寸的PCB上。除了固定小零件外,PCB的主要功能是相互連接。
    IC焊接到PCB,IC是IC的載體。簡而言之,IC是集成在芯片中的通用電路,它是一個整體。一旦內部損壞,芯片就會損壞。PCB的目標是連接IC和分立元件,形成更大的工作電路。PCB可以自行焊接組件,當它發生故障時,它可以替換組件。在使用PCB之前,使用稱為“點對點”布線的方案通過導線將組件連接在一起,這與PCB相比是混亂且不可靠的。
    烜芯微專業制造二極管,三極管,MOS管,橋堆等20年,工廠直銷省20%,1500家電路電器生產企業選用,專業的工程師幫您穩定好每一批產品,如果您有遇到什么需要幫助解決的,可以點擊右邊的工程師,或者點擊銷售經理給您精準的報價以及產品介紹
    相關閱讀